Закрыто

Автомат продаж Вконтакте и Instagram [Marketing Mass] [Егор Озеров]

Тема в разделе "Курсы по SEO и SMM", создана пользователем Lucratif, 10 июл 2021.

Цена: 47 700р-90%
Взнос: 4 770р
29%

Основной список: 4 участников

Статус обсуждения:
Комментирование ограничено.
  1. 10 июл 2021
    #1
    Lucratif
    Lucratif ОргОрганизатор

    Складчина: Автомат продаж Вконтакте и Instagram [Marketing Mass] [Егор Озеров]

    Курс от Marketing Mass (они же "Море туристов") - Автомат продаж ВКонтакте и Instagram. Егор Озеров

    За четыре недели внедрите систему стабильного получения новых клиентов через чатботы ВК и WhatsApp и рекламу с использованием Искусственного Интеллекта:

    Программа:

    Модуль 1: Подготовка группы ВК и настройка сервисов
    Модуль 2: Продажи через контент и рассылки
    Модуль 3: Запуск бота ВК
    Модуль 4: Запуск рекламы ВК
    Модуль 5: Продажи из ВК
    Модуль 6: Подготовка Whatsapp и Instagram
    Модуль 7: Реклама Instagram
    Модуль 8: Продажи Whatsapp

    Что входит в тариф:
    • Готовый продвинутый бот, с более чем 300 вариантами диалогов, которые дают больше лидов с рекламы, на практике наших клиентов - лиды в 2-3 раза дешевле
    • Готовые шаблоны продающего оформления вашей группы ВК, что даст выше конверсию
    • Дополнительный урок как привлекать только VIP клиентов с высоким бюджетом
    • Пошаговый урок по дроблению групп, дабы минимизировать расходы на Senler
    • Готовые шаблоны картинок для бота, которые удешевляют цену лидов и дают больше заявок (41 шт.)
    • Пошаговый урок по загрузке старых диалогов в рассылку
    • Пошаговый урок по автоматической загрузке из Senler в рекламный кабинет (чтобы не крутить рекламу тем, кто уже оставил заявку, дабы экономить)
    • Пошаговый урок по интеграции лидов из Talk Me в вашу CRM
    • Пошаговый урок по сегментации заявок из чатбота в Senler для ведения рассылок по отдельным группам, например, отдельных рассылок с офферами на Мальдивы по VIP-туристам с высоким бюджетом
    • Пошаговый урок по рекламе без ссылки на группу ВК, что дает на 5% больше лидов (а значит - дешевле)
    • Пошаговый урок по автоматическому добавлению новых заявок из лид-формы ВК в рассылку Senler
    • Дополнительный урок по ретаргетингу, который повысит конверсию из заявки в покупку за счет постоянной работы на узнаваемость и доверие тем, кто уже оставил заявку
    Тариф: Продвинутый

    Продажник: Скрытая ссылка
     
    Последнее редактирование модератором: 10 июл 2021
    2 пользователям это понравилось.
  2. Последние события

    1. skladchik.com
      Складчина закрыта.
      9 дек 2024
    2. skladchik.com
      Складчина доступна.
      27 июл 2021
    3. skladchik.com
      Взнос в складчине составляет 2 385р.
      20 июл 2021
    4. skladchik.com
      Складчина активна.
      20 июл 2021

    Последние важные события

    1. skladchik.com
      Складчина закрыта.
      9 дек 2024
    2. skladchik.com
      Складчина доступна.
      27 июл 2021
    3. skladchik.com
      Взнос в складчине составляет 2 385р.
      20 июл 2021
    4. skladchik.com
      Складчина активна.
      20 июл 2021
  3. Обсуждение
  4. 17 июл 2021
    #2
    Lucas
    Lucas ЧКЧлен клуба
    Lucratif, ой, рано сборы взносов объявили. Сейчас побегут!:eek:
     
  5. 17 июл 2021
    #3
    Lucratif
    Lucratif ОргОрганизатор
    Я сделала фикс, от количества сбежавших участников цена не увеличится.
    Считаю, что 5% от реальной стоимости курса вполне адекватная цена. Курс сам не дешевый.
     
  6. 18 июл 2021
    #4
    Lucratif
    Lucratif ОргОрганизатор
    @AleksJak я отвечу Вам без хайда, думаю, данная информация поможет определиться всем участникам, платить или нет :)
    Приступить к реализации Вы сможете практически сразу, долго с выдачей тянуть не буду.
    Под спойлером заскринила полное содержание. Первые два скрина - по ВК, третий скрин - по Инсте.

    Боты VK + Реклама (1).jpg Боты VK + Реклама (2).jpg Реклама в Instagram от А до Я.jpg

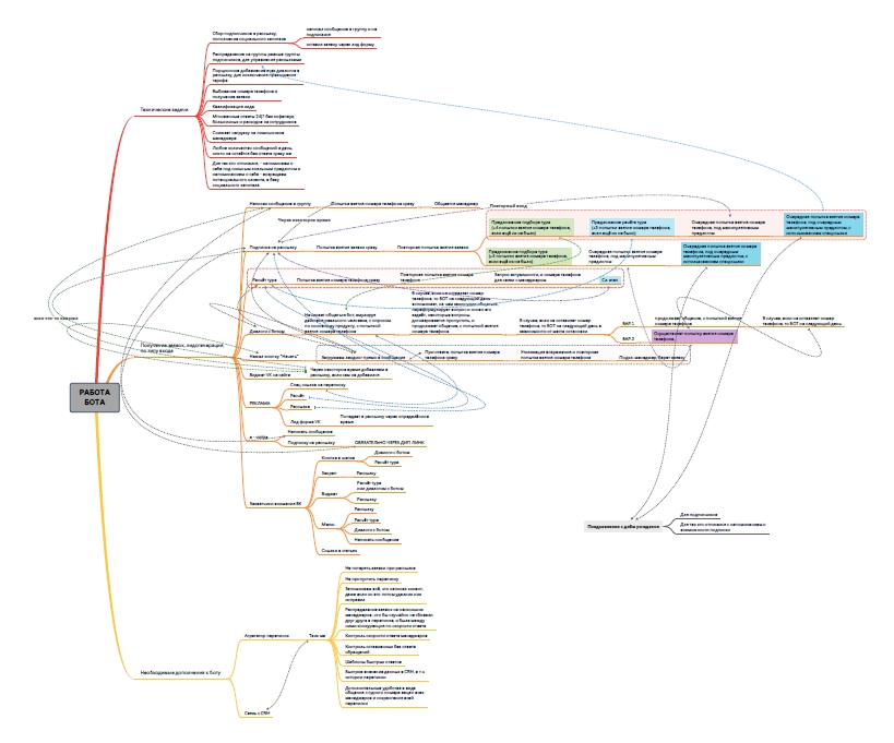
    Кстати, вот например одна из схем курса по структуре бота. Текста видно не будет, это скрин, но оцените масштаб.

    Screenshot_159.jpg
     
  7. 25 июл 2021
    #5
    EweLina
    EweLina ДолжникДолжник
    Здравствуйте, скажите, пожалуйста, информация только для групп ВК или подойдет и для личных страниц?
     
  8. 26 июл 2021
    #6
    Lucratif
    Lucratif ОргОрганизатор
    Здравствуйте! Информация для групп ВК.
    Пока функционал ВК не позволяет на личные страницы устанавливать виджеты и чат-боты.
     
    1 человеку нравится это.
Статус обсуждения:
Комментирование ограничено.