Автоматическая публикация в блоги + доп. фишки

Тема в разделе "Бизнес и свое дело", создана пользователем cportal, 21 июл 2015.

Статус обсуждения:
Комментирование ограничено.
  1. 17 дек 2015
    #61
    cportal
    cportal ЧКЧлен клуба (А)
    Отправил ждем
     
  2. 11 янв 2016
    #62
    GreatMonster
    GreatMonster ЧКЧлен клуба
    Крайне важно прикрутить сюда мультиакк. Спасибо
     
  3. 11 янв 2016
    #63
    cportal
    cportal ЧКЧлен клуба (А)
    Копирование шаблона не подойдет?
     
  4. 11 янв 2016
    #64
    GreatMonster
    GreatMonster ЧКЧлен клуба
    Конечно это не самое элегантное решение)
    Но если иначе решить сложно, то пойдет и такое.
     
  5. 20 янв 2016
    #65
    johnyb
    johnyb ЧКЧлен клуба
    Есть новости?
     
  6. 28 янв 2016
    #66
    johnyb
    johnyb ЧКЧлен клуба
    @cportal
    есть ли какие новости?
     
  7. 5 фев 2016
    #67
    johnyb
    johnyb ЧКЧлен клуба
  8. 6 фев 2016
    #68
    cportal
    cportal ЧКЧлен клуба (А)
    Тема жива Шаб. стабильно работает на последней версии 5.9.х
    Для остальных версий баги присутствуют, блоги работают по отдельности.
    Планирую этим шаблоном заняться сразу после раздачи smofast и likesrock.
     
  9. 6 фев 2016
    #69
    johnyb
    johnyb ЧКЧлен клуба
    Ждем...
     
  10. 27 фев 2016
    #70
    johnyb
    johnyb ЧКЧлен клуба
    Это снова я:) Есть какие-то подвижки?
     
  11. 28 фев 2016
    #71
    cportal
    cportal ЧКЧлен клуба (А)
    По правилам не разрешают, несколько авторских сразу, поэтому только ждать остается.
     
  12. 29 фев 2016
    #72
    johnyb
    johnyb ЧКЧлен клуба
    а по срокам? И проверка то идет?
     
  13. 18 мар 2016
    #73
    johnyb
    johnyb ЧКЧлен клуба
    @cportal
    Можете ответить на предыдущий вопрос?
     
  14. 19 мар 2016
    #74
    cportal
    cportal ЧКЧлен клуба (А)
    На стадии проверки... После раздачи парсеров планируется.
     
    1 человеку нравится это.
  15. 22 мар 2016
    #75
    johnyb
    johnyb ЧКЧлен клуба
    Про какие парсеры речь?
     
  16. 7 апр 2016
    #76
    ks_tsk
    ks_tsk ЧКЧлен клуба
    А кейс можно будет увидеть, как продвигать свои сайты, или для чего это может быть полезным?
     
  17. 29 авг 2016
    #77
    Yacoj
    Yacoj ЧКЧлен клуба
    фейсбук и гугл+ зря обошли стороной, трафика оттуда можно поболее получать чем из вашей подборки сервисов для постинга. И не плохо было бы автоматически собирать новости с сайта донора через рсс.
     
  18. 29 авг 2016
    #78
    cportal
    cportal ЧКЧлен клуба (А)
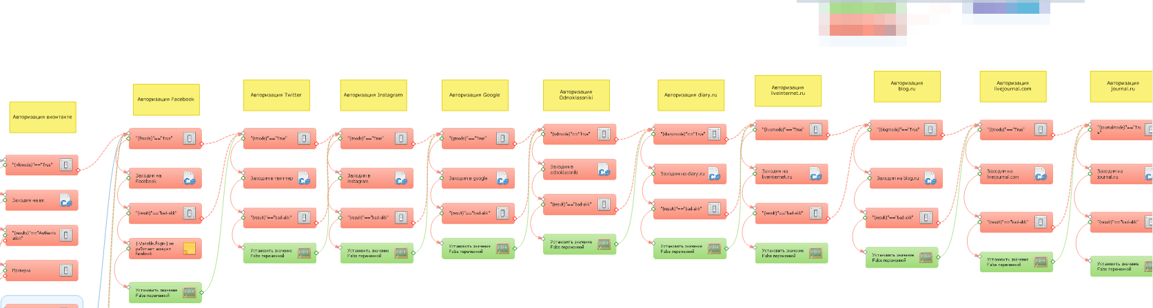
    facebook,g+,vk,odnoklassniki, будет в комплекте, насчет сбора контента будет кое что поинтереснее...
    см. картинку, даже все не влазит...
     

    Вложения:

  19. 30 авг 2016
    #79
    johnyb
    johnyb ЧКЧлен клуба
    Так когда все это чудо будет?
     
  20. 2 сен 2016
    #80
    tolikcompany
    tolikcompany ЧКЧлен клуба
    Сделайте возможность загрузки акков из файла, чтобы во входных настройках была возможность выбора 1 акка или сразу кучи из файла, можно даже счётчик прикрутить(например по 10 записей в каждый сервис)., так куда полезнее будет шаблон, а то публикация по одной записи как то не очень интересна.
     
    1 человеку нравится это.
Статус обсуждения:
Комментирование ограничено.