Доступно

Дашборды в Excel [Андрей Сухов]

Тема в разделе "Бухгалтерия и финансы", создана пользователем JegPanter, 24 апр 2022.

Цена: 2 500р-93%
Взнос: 168р
100%

Основной список: 42 участников

Резервный список: 6 участников

Статус обсуждения:
Комментирование ограничено.
  1. 24 апр 2022
    #1
    JegPanter
    JegPanter ЧКЧлен клуба
    Дашборды в Excel [Андрей Сухов]

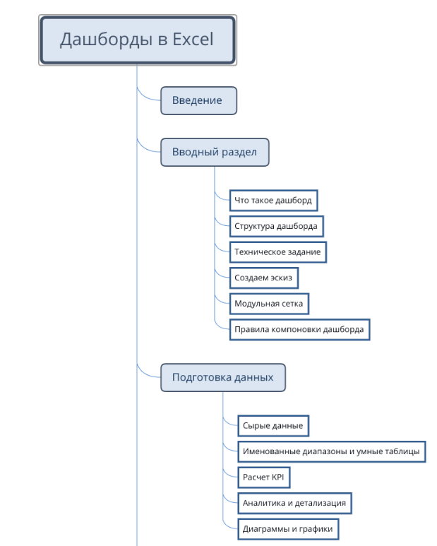
    Excel является отличным инструментом для анализа данных. На его базе можно создавать понятные и функциональные отчеты - дашборды.

    Этот курс объединяет информацию из предыдущих двух и показывает, как с помощью сводных таблиц и диаграмм создать интерактивный дашборд для анализа и демонстрации данных.

    upload_2022-4-24_10-19-26.png




    В курсе на конкретном примере пройдем все этапы создания дашборда, а также рассмотрим инструменты Microsoft Excel, которые могут быть полезны при формировании интерактивных отчетов


    upload_2022-4-24_10-20-14.png
    upload_2022-4-24_10-20-35.png


    Продажник

    Скрытая ссылка
     
  2. Последние события

    1. skladchik.com
      Складчина доступна.
      24 июл 2023
    2. Recamen
      Recamen участвует в складчине.
      22 июл 2023
    3. skyserj
      skyserj участвует в складчине.
      22 июл 2023
    4. Tramadolkin
      Tramadolkin участвует в складчине.
      19 июл 2023

    Последние важные события

    1. skladchik.com
      Складчина доступна.
      24 июл 2023
    2. skladchik.com
      Взнос в складчине составляет 84р.
      12 июл 2023
    3. skladchik.com
      Складчина активна.
      12 июл 2023
    4. skladchik.com
      Сбор взносов начинается 12.07.2023.
      10 июл 2023
Статус обсуждения:
Комментирование ограничено.