Доступно

Флагман VI [Антон Маркин]

Тема в разделе "Курсы по SEO и SMM", создана пользователем Топикстартер, 11 сен 2024.

Цена: 49 000р-91%
Взнос: 3 980р
100%

Основной список: 27 участников

Резервный список: 53 участников

Статус обсуждения:
Комментирование ограничено.
  1. 11 сен 2024
    #1
    Топикстартер
    Топикстартер ЧКЧлен клуба

    Складчина: Флагман VI [Антон Маркин]

    2024-09-11_16-55-51.png

    Флагман это доступ к пошаговому алгоритму продвижения сайтов в Яндекс и Гугл на фоне всех изменений алгоритмов 2024 года.

    Особенности Флагман VI:
    • Самая полная пошаговая схема продвижения сайтов, полностью актуализированная на Сентябрь 2024 (добавлена работа с брендом, подробные схемы по работе с ссылками, методики привязки региона, методики правильного съема позиций)
    • Совершенно новые материалы по покупке ссылок в реалиях 2024 года (пошаговые схемы с примерами, различные ссылочные стратегии)
    • Совершенно новые материалы по продвижению в Гугл в реалиях 2024 года (отдельный мини-курс, содержащий пошаговую схему)
    • Гарантия роста твоего сайта (только для коммерческих сайтов, которые не имеют на данный момент падающую динамику посещаемости)
    • Получение клиента или сотрудника через ПРОЕКТ СВЯЗИ (для сеошника это значит полностью отбить стоимость курса / для владельца сайта – получить помощника на самых лучших условиях)
    • Обновленный список подрядчиков (каждый детально проверен через собеседование, никаких накрученных отзывов)
    • Материалы Группы Роста + дополнения (инструкции по делегированию / выстраиванию лидгена / построению воронки продаж / тайм менеджменту)
    • Чат с ответами 24/7 (сроком на 2 месяца)
    • Обратная связь от меня лично (сроком на 2 месяца)
    • Скидки на партнерские сервисы
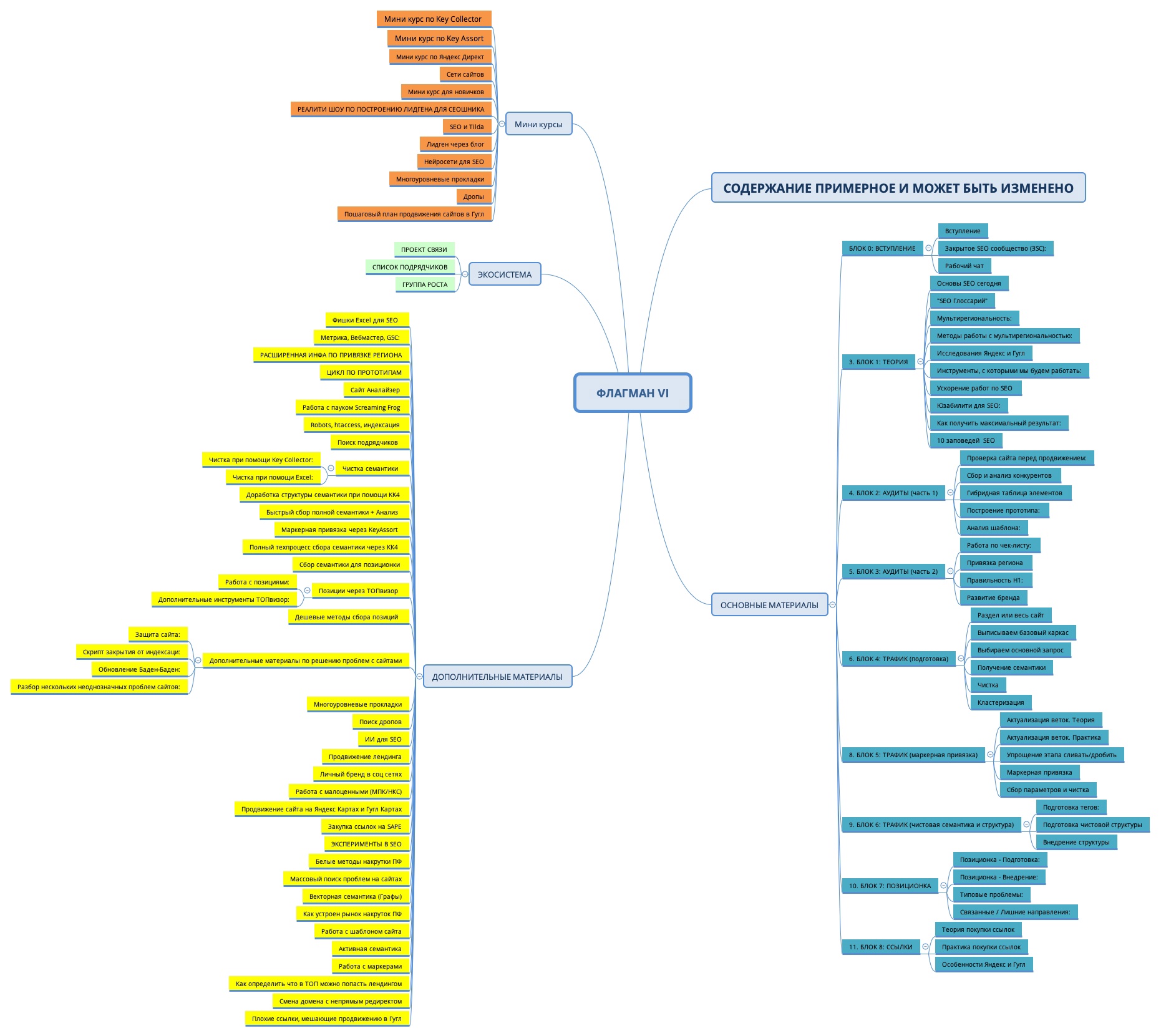
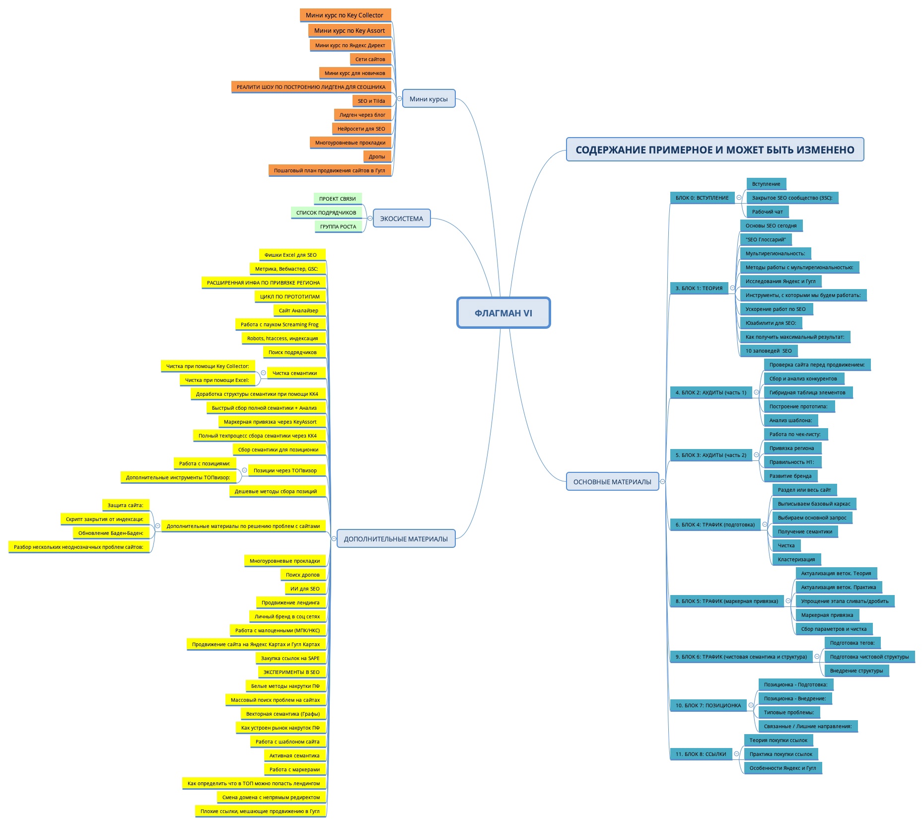
    Программа:

    wauNWsgHzKI.jpg

    Кому подходит:
    • Владельцы бизнеса
    • SEO специалисты
    • Специалисты смежных областей
    Кому не подходит:
    • Владельцы статейников
    • Продвижение в Буржнете
    • Нет сайта для продвижения
    • Полные новички в IT
    Преимущества предзаказа:
    • Дополнительные материалы (цикл ФЛАГМАН VI:Подготовка)
    • Скидка (49 000 вместо 90 000)
    Цена 49000 руб.
    Скрытая ссылка
     
    Последнее редактирование модератором: 13 сен 2024
    3 пользователям это понравилось.
  2. Последние события

    1. skladchik.com
      Складчина доступна.
      13 янв 2025
    2. marinu
      marinu участвует в складчине.
      13 янв 2025
    3. dmitryuggov
      dmitryuggov участвует в складчине.
      12 янв 2025
    4. tver1C
      tver1C участвует в складчине.
      10 янв 2025

    Последние важные события

    1. skladchik.com
      Складчина доступна.
      13 янв 2025
    2. skladchik.com
      Взнос в складчине составляет 1 990р.
      22 сен 2024
    3. skladchik.com
      Складчина активна.
      22 сен 2024
    4. skladchik.com
      Сбор взносов начинается 22.09.2024.
      20 сен 2024
  3. Обсуждение
  4. 11 сен 2024
    #2
    SEO-Maxim
    SEO-Maxim ЧКЧлен клуба
    Требуется организатор срочно!!!
     
    1 человеку нравится это.
  5. 11 сен 2024
    #3
    SEO-Maxim
    SEO-Maxim ЧКЧлен клуба
    я думаю что тут через дня 3-5 складчиков за сотню перевалит
     
  6. 14 сен 2024
    #4
    orlando-sky
    orlando-sky ЧКЧлен клуба
    скажите, в его курсах что-то изменилось или так и рекомендует вставлять ключи в "плитку тегов", фильтр и др блоки сайта,а также подклеивать домены-прокладки, прогнанные хрумером?
     
    1 человеку нравится это.
  7. 15 сен 2024
    #5
    SEO-Maxim
    SEO-Maxim ЧКЧлен клуба
    да у него в принципе каждый флагман под настоящие реалии делается!
     
  8. 15 сен 2024
    #6
    AlexanderSeo
    AlexanderSeo ЧКЧлен клуба
    Нет. Я был оргом одного из Флагмана.
    Так там одни и те же файлы были, что и в предыдущем, хотя Маркин обещал "новый техпроцесс".
    Он просто добавил дополнительные видео из Закрытого SEO сообщества в курс в раздел Факультативов, вот и новый Флагман готов)
    Интересно было бы взглянуть на текущий курс, потому что ну не может же он бесконечно одно и то же выкладывать, может в этот раз он удосужится хотя бы видео перезаписать, а не использовать один и тот же отснятый материал.
     
    1 человеку нравится это.
  9. 16 сен 2024
    #7
    Sanya2014
    Sanya2014 ЧКЧлен клуба
    поверьте сможет, такова основа инфоцыганства - переупаковка продуктов)))
    Но конечно будем верить в лучшее!
     
    1 человеку нравится это.
  10. 22 сен 2024
    #8
    porovoz
    porovoz ДолжникДолжник
    жаль дороговато
     
  11. 22 сен 2024
    #9
    reklamaster
    reklamaster ЧКЧлен клуба
    Куда все разбежались?
    Человек, который записывается на подобные складчины, заранее должен быт готов, заплатить не менее 1000-1500 рублей․
    Вот каждый раз одно и тоже, потом удивляются почему не находятся организаторы для топовых курсов...
     
  12. 22 сен 2024
    #10
    User400
    User400 ЧКЧлен клуба
    По мне вопрос не в цене, а в том, что еще не прошли вебинары на которых будет понятно что будет в курсе, еще даже дата начала курса не известна, сам курс будет идти пару месяцев. А тут уже сборы объявили, не рановато?
     
  13. 22 сен 2024
    #11
    DereK8888
    DereK8888 ЧКЧлен клуба
    Да, не понятно, зачем сейчас объявлять сборы, когда даже курс не начался и люди только начали записываться?
     
  14. 22 сен 2024
    #12
    AlexanderSeo
    AlexanderSeo ЧКЧлен клуба
    может орг думает, что сейчас соберет деньги и на них купит курс?)
     
    1 человеку нравится это.
  15. 23 сен 2024
    #13
    ARepik
    ARepik ЧКЧлен клуба
    Ну на хрена так спешить то было??? Обычно курс собирает далеко за сотню народа!!
     
  16. 23 сен 2024
    #14
    infoshnik
    infoshnik МодерМодератор Команда форума
    У оргов всегда есть мотивация и причины. Проведенная складчина лучше, чем низкий взнос в заглохшей.
     
  17. 23 сен 2024
    #15
    Deviuss
    Deviuss ЧКЧлен клуба
    Оу. Предлагаю тогда и курс выдавать по мере выхода уроков, а не через N месяцев, чтобы повышенная оплата из-за скорости сбора имела так же ценность и для всех участников, а не только самого организатора складчины.
     
    6 пользователям это понравилось.
  18. 27 сен 2024
    #16
    orlando-sky
    orlando-sky ЧКЧлен клуба
    как показал опыт участия в складчинах на его курсы за предыдущие годы, 2000р - это дорого.
    там опять будет 20часов видео от предыдущих годов и 30 мин чего-то нового.
    и это новое придется искать пересматривая в очередной раз его старые видео с прошлых годов.
    поставьте ценник 600-700р и люди вернутся в складчину.
     
  19. 2 окт 2024
    #17
    ajhdfhl
    ajhdfhl ШтрафникШтрафник
    Там какие-то бонусы будут при оплате сегодня до 24:00.
     
    1 человеку нравится это.
  20. 16 окт 2024
    #18
    Tigroolya
    Tigroolya СкладчикСкладчик
    Когда ожидать ссылку?
     
  21. 16 окт 2024
    #19
    SergeiMV
    SergeiMV ЧКЧлен клуба
    Какую ссылку вы ждете? Курс только сегодня должен стартовать, т.е. месяца два будет еще идти.
     
  22. 16 окт 2024
    #20
    Tigroolya
    Tigroolya СкладчикСкладчик
    Так и можно написать, примерно через 2 месяца, потому что курс только начался, без выплёскивания желчи
     
Статус обсуждения:
Комментирование ограничено.