Доступно

Интеграция с 1С для начинающих 24.05.2020 [Илья Низамов]

Тема в разделе "Бухгалтерия и финансы", создана пользователем Nirav, 20 фев 2021.

Цена: 1 000р-92%
Взнос: 80р
100%

Основной список: 52 участников

Резервный список: 6 участников

Статус обсуждения:
Комментирование ограничено.
  1. 20 фев 2021
    #1
    Nirav
    Nirav ДолжникДолжник
  2. Последние события

    1. skladchik.com
      Складчина доступна.
      5 сен 2023
    2. skladchik.com
      gill_bates хранитель складчины.
      5 сен 2023
    3. skladchik.com
      Складчина закрыта.
      4 сен 2023
    4. skladchik.com
      Складчина доступна.
      19 апр 2022

    Последние важные события

    1. skladchik.com
      Складчина доступна.
      5 сен 2023
    2. skladchik.com
      gill_bates хранитель складчины.
      5 сен 2023
    3. skladchik.com
      Складчина закрыта.
      4 сен 2023
    4. skladchik.com
      Складчина доступна.
      19 апр 2022
  3. Обсуждение
  4. 20 фев 2021
    #2
    Nirav
    Nirav ДолжникДолжник
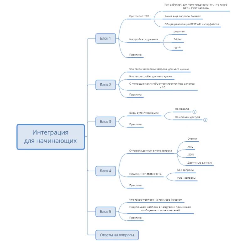
    Данный автор известен на просторах интернета тем что не любит оканчивать свои курсы Этот курс не исключение заявлено 5 блоков но по факту продает 4 блока Вошли ли эти все заявленные темы неизвестно, поэтому приобретать можем только по факту как есть.
     
    1 человеку нравится это.
  5. 21 фев 2021
    #3
    beggar
    beggar ОргОрганизатор
    Так это же не видеокурс а онлайн курс. Как он может не закончить вебинар.
    Другой вопрос как долго он будет тянуть с выдачей обработанного видео ?
    Выдаст на следующий день запись сырой трансляции и 3 недели ожидай потом обработку видео по блокам!
    Недобросовестно конечно с его стороны.
     
    1 человеку нравится это.
  6. 21 фев 2021
    #4
    Nirav
    Nirav ДолжникДолжник
    По ходу вебинаров его часто осеняет выделить тему в отдельный курс) Кстати пятый блок это у него webhook в telegram а чуть позже этого курса он выпускал развернутый курс по api telegram Скрытая ссылка тут где то складчина по нему была Возможно был затык и вылилось потом это все в отдельный курс. Пока не приобретем не узнаем)
     
  7. 21 фев 2021
    #5
    gill_bates
    gill_bates ЧКЧлен клуба
    Все эти темы были в других курсах и были соответствующие сладчины.
     
  8. 25 фев 2021
    #6
    junior_1s
    junior_1s ОргОрганизатор
    Организатор, ты кажется создавал тему "ОСНОВЫ КЛИЕНТ-СЕРВЕРНОГО ПРОГРАММИРОВАНИЯ В СИСТЕМЕ 1СПРЕДПРИЯТИЕ 8.3"!
    Дай ссылку, хочу поучаствовать! Прикинь, не могу нигде найти ту складчину никаким поиском! :eek: HELP, please!!!!
     
    1 человеку нравится это.
  9. 25 фев 2021
    #7
    Nirav
    Nirav ДолжникДолжник
    Сегодня тоже искал тебя Хотел сказать тебе спасибо! Прислушался твоего совета и сохранил ссылку) Но вывод что у кого то договорняк с этим центром)
     
  10. 25 фев 2021
    #8
    gill_bates
    gill_bates ЧКЧлен клуба
    junior_1s - тёртый калач :)
     
    1 человеку нравится это.
  11. 25 фев 2021
    #9
    Nirav
    Nirav ДолжникДолжник
    Ну как бы да Согласен
     
  12. 25 фев 2021
    #10
    junior_1s
    junior_1s ОргОрганизатор
    Не сказал бы что так, просто немного чаще наступал на грабли :D
    Вот ты участвовал в складчине по Интеграции 1С с Битрикс24 через расширения[Повтор] ? Знаешь кто инициатор той складчины?
    А в каких муках она рождалась знаешь? Как жестко рикошетил меня @Пабло Эскоба не пуская в свою складчину!
    Тот чувак недооценил моего упорства, не тот чувак junior_s, которого можно послать на x%$ а возьмет он пойдет! :D
    Зато сейчас почти каждый новорег может спокойно туда записаться!
     
  13. 25 фев 2021
    #11
    gill_bates
    gill_bates ЧКЧлен клуба
    Одна из первыз (если не первая) складчина которую я купил, вот прям была нужна-принужна :)
     
  14. 25 фев 2021
    #12
    junior_1s
    junior_1s ОргОрганизатор
    На тот момент когда я сюда пришел уже была складчина Низамова! Я подавал заявку, @Пабло Эскоба меня рикошетил раз 30-40...Ну оооочень сильно хотел там поучаствовать! Стал ЧК, писал в личку - игнор!
    Создал тогда ПОВТОР....но и там палки в колеса, с его стороны делалось всё для того чтобы сохранилась монополия на тот продукт ... Короче прошел 7 кругов ада! :eek:
    Ладно, то всё в прошлом! То было для меня боевым крещением! Спасибо тому оргу за полученный опыт!
     
    1 человеку нравится это.
  15. 25 фев 2021
    #13
    Nirav
    Nirav ДолжникДолжник
    ОГО Супер Молодец !!!
     
  16. 28 фев 2021
    #14
    gill_bates
    gill_bates ЧКЧлен клуба
    А чем этот курс отличает от отдельных курсов по этим темам?
     
  17. 28 фев 2021
    #15
    Nirav
    Nirav ДолжникДолжник
    Самого интересовал этот вопрос) 40р не деньги чтоб это узнать, как просмотрю смогу ответить) ну а если размышлять логический) то он указывает что вебинар для начинающих судя по тому что ты знаком с другими курсами связанными с интеграцией то начинающим ты себя уже не назовешь) да и по времени если в развернутых курсах он уделяет прим. по 5 часов на тему а в этом выделяет ориентировочно тоже время на все заявленные темы то отличия точно будут...). А так судя из даты вебинара то это период знакомства Низамова с самим собой) период его трансформации когда он осознает что свои большие курсы он так никогда и не закончит и нужно реальней смотреть на жизнь)) Этим курсом он как раз перешел на новый для него формат подачи материала Чуть позже он начнет выносить темы из этого вебинара в отдельные развернутые курсы где снова часть из них не окончит)) Еще немного и начну писать библиографию Низамова)))))) Для объективности от себя все же скажу что не смотря на характерную особенность Низамова ставить планку для себя выше и иногда по каким то причинам не дотягивать до нее, что слеганца подбешивает и мотивирует к складчине)) по многим своим темам автор выдает реально уникальный контент чем и притягивает к себе публику. Надеюсь именно для новичков материал данной темы базовые вопросы закроет и познакомит с автором а раздатка с примерами в cf поможет быстрее влиться в тему.
     
    2 пользователям это понравилось.
  18. 28 фев 2021
    #16
    gill_bates
    gill_bates ЧКЧлен клуба
    Отлично расписал, пожалуй тоже запишусь :)
     
    1 человеку нравится это.
  19. 1 мар 2021
    #17
    Nirav
    Nirav ДолжникДолжник
    Хм, пойду за отладчиком, результат должен был быть другой)) Хотя... кто из нас за 40р не захочет почувствовать себя вновь начинающим))))
     
    1 человеку нравится это.
Статус обсуждения:
Комментирование ограничено.