Доступно

Конвертирующие автовебинары и экспресс-автовебинары [Дмитрий Зверев]

Тема в разделе "Электронные книги", создана пользователем Marevo, 12 авг 2025.

Цена: 870р-78%
Взнос: 190р
78%

Основной список: 13 участников

Статус обсуждения:
Комментирование ограничено.
  1. 12 авг 2025
    #1
    Marevo
    Marevo ОргОрганизатор

    Складчина: Конвертирующие автовебинары и экспресс-автовебинары [Дмитрий Зверев]

    Monosnap Автовебинары и экспресс-автовебинары - ос.png
    111.png

    В книге два больших модуля.
    • Первый - посвящен созданию классических автовебинаров.
    • Второй - посвящен созданию экспресс-автовебинаров.
    Создание классических автовебинаров.

    Здесь обычно проводится живой вебинар, а потом уже он автоматизируется. А еще раньше необходимо определить:
    • продукты вашей автовебинарной воронки
    • ее этапы
    • способы взаимодействия с аудиторией и иные моменты
    Это рассматривается в двух первых главах, которые заложат фундамент, на который далее накладываются конкретные действия. Отдельно вы получите рекомендации по проведению живого вебинара, который потом переводится в авто-формат. Здесь есть определенные нюансы и особенности - их обязательно стоит учитывать.

    Большое внимание в книге уделено техническим моментам:

    • как создать трансляцию с помощью с помощью разных сервисов (у вас будет минимум 4 варианта)
    • как настроить бесплатную программу ОБС для правильного ведения эфира
    • как настроить сервис Бизон, чтобы сначала провести вебинар, а потом сделать из него автовебинар
    • как настроить сервис GetCourse, чтобы сначала провести вебинар, а потом сделать из него автовебинар
    • как проводить ваш эфир, используя все эти решения
    Кажется, что это сложно?

    Да, это не очень просто с первого раза (да и со второго), но для того я и написал эту книгу, чтобы вы получили четкие пошаговые инструкции в очень удобном формате. А после проведения вебинара и настройки его работы в авто-формате, мы перейдем к настройке автовебинарной воронки в сервисе GetCourse:
    • группа подписчиков
    • страницы вашей автовебинарной воронки
    • отдельно - страница подписки
    • письма и иные касания аудитории
    И, конечно же - автовебинарный процесс, как система, которая свяжет в единый работающий механизм все, что вы делали до этого. А после вы усилите вашу серию последующими письмами с контентом и переподпиской. Это важно! Ничего лишнего.

    Только то, что реально нужно на практике и что реально приносит результат.
    Последовательное внедрение информации будет интересным и результативным процессом, который не просто даст вам сделать автовебинарную воронку, но и позволит освоить ценнейший навык, который вы будете использовать снова и снова.

    Создание экспресс-автовебинаров.

    Здесь все проще и может быть реализовано вами вообще без предварительного проведения живого вебинара. Вы получите весь процесс по шагам - с примерами, скринами элементов, объяснением логики. Включая технические моменты, маркетинговые приемы и примеры из практики. Особое внимание мы уделим воронке, чтобы у вас была целая система взаимодействия с вашей аудиторией.

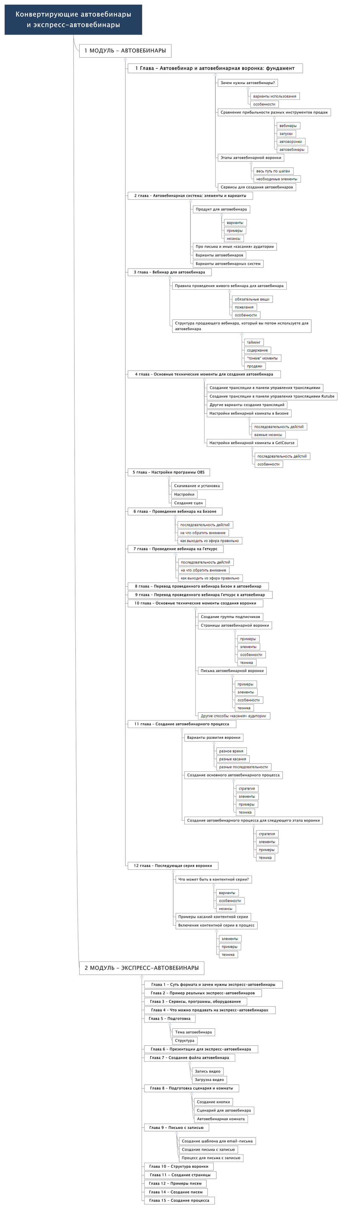
    Содержание:

    1 модуль – Автовебинары
    • 1 Глава – Автовебинар и автовебинарная воронка: Фундамент
    • 2 Глава – Автовебинарная система: элементы и варианты
    • 3 Глава – Вебинар для автовебинара
    • 4 Глава – Основные технические моменты для создания автовебинара
    • 5 Глава – Настройка программы OBS
    • 6 Глава – Проведение вебинара на Bizon
    • 7 Глава – Проведение вебинара на GetCourse
    • 8 Глава – Перевод проведенного вебинара Bizon в автовебинар
    • 9 Глава – Перевод проведенного вебинара GetCourse в автовебинар
    • 11 Глава – Создание автовебинарного процесса
    • 12 Глава – Последующая серия воронки
    2 модуль – Экспрес-автовебинары
    • 1 Глава – Суть формата и зачем нужны экспресс-автовебинары
    • 2 Глава – Примеры реальных экспресс-автовебинаров
    • 3 Глава – Сервисы, программы, оборудование
    • 4 Глава – Что можно продавать на экспресс-автовебинарах
    • 5 Глава – Подготовка
    • 6 Глава – Презентация для экспресс-автовебинара
    • 7 Глава – Создание файла автовебинара
    • 8 Глава – Подготовка сценариев и комнаты
    • 9 Глава – Письмо с записью
    • 10 Глава – Структура воронки
    • 11 Глава – Создание страницы
    • 12 Глава – Создание писем
    • 13 Глава – Создание писем
    • 14 Глава – Создание писем
    • 15 Глава – Создание писем
    Бонусы:

    2 картинки-схемы по вебинарам:
    • со структурой автовебинарной воронки
    • со структурой экспресс-автовебинарной воронки
    • 39-страничное руководство по автовебинарам, написанное с помощью глубокого исследования DeepResearch на платном тарифе ChatGPT
    5 авторских картинок-схем по важнейшим аспектам создания автовебинаров:
    • Что можно продавать на автовебинаре
    • Правила проведения живого вебинара для автовебинара
    • Структура продающего вебинара
    • Что может быть в контентой серии после автовебинара
    • Варианты развития автовебинарной воронки
    Цена 870 руб.
    Скрытая ссылка
     
    Последнее редактирование модератором: 22 авг 2025
    2 пользователям это понравилось.
  2. Последние события

    1. skladchik.com
      Складчина доступна.
      6 сен 2025
    2. Lancelot55
      Lancelot55 не участвует в складчине.
      4 сен 2025
    3. Lancelot55
      Lancelot55 участвует в складчине.
      4 сен 2025
    4. skladchik.com
      Взнос в складчине составляет 95р.
      28 авг 2025

    Последние важные события

    1. skladchik.com
      Складчина доступна.
      6 сен 2025
    2. skladchik.com
      Взнос в складчине составляет 95р.
      28 авг 2025
    3. skladchik.com
      Складчина активна.
      28 авг 2025
    4. skladchik.com
      Сбор взносов начинается 28.08.2025.
      23 авг 2025
Статус обсуждения:
Комментирование ограничено.