Доступно

Конвертирующие вебинары в инфомаркетинге 4.0 [Дмитрий Зверев]

Тема в разделе "Курсы по бизнесу", создана пользователем Marevo, 11 июл 2021.

Цена: 970р-85%
Взнос: 144р
100%

Основной список: 24 участников

Резервный список: 5 участников

Статус обсуждения:
Комментирование ограничено.
  1. 11 июл 2021
    #1
    Marevo
    Marevo ОргОрганизатор
    Конвертирующие вебинары в инфомаркетинге 4.0 [Дмитрий Зверев]

    Проводите прибыльные вебинары в вашем онлайн-проекте по авторской технологии, многократно сработавшей на практике - без негатива, манипуляций и жестких продаж

    Важно!
    Материал будет выдан индивидуально каждому, с персональными метками. В случае слива в интернете - я или другие складчики сообщат в поддержку форума и ваш аккаунт заблокируют.
    Если не согласны с тем, что материал будет помечен - не участвуйте.


    Конвертирующие вебинары в инфомаркетинге - версия .png

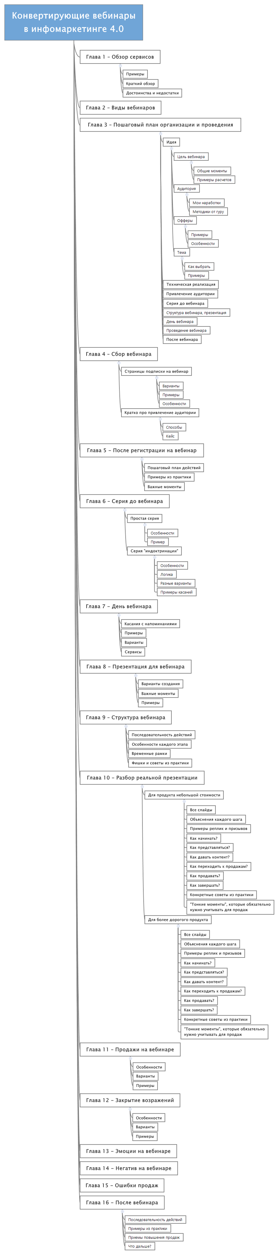
    Что вы получите из 269 страниц книги:

    Тут какое дело - чтобы иметь высокую конверсию, недостаточно хорошо сделать что-то одно: оффер, презентацию, "прогрев".

    Необходимо, чтобы все работало в совокупности, потому что вебинар это не просто отрезок времени в прямом эфире - это формат взаимодействия, который начинается еще до эфира и не заканчивается с ним.

    Именно про такой системный подход я рассказываю в книге. Из нее вы:

    • получите примеры уже сработавших офферов и страниц
    • возьмете пошаговый план организации и проведения вебинара, который не даст пропустить важные действия, а также - правильного выбора темы для вебинара
    • узнаете, что делать сразу после регистрации аудитории на ваше событие
    • увидите конкретные примеры серии "прогрева ("индоктринации"), которая поможет вовлечь аудиторию в вашу тему и повысить уровень осознанности
    • сможете правильно реализовать серию "касаний" в день эфира, чтобы получить максимальную доходимость
    • получите полный разбор продающей презентации со всеми слайдами и объяснением, что нужно говорить, как нужно говорить, в каком порядке, учитывая какие нюансы и так далее
    • получите полный разбор еще одной презентации :) со всеми слайдами и объяснением, что нужно говорить, как нужно говорить, в каком порядке, учитывая какие нюансы и так далее
    А главное - я покажу вам технологию, которая позволяет продавать с высокой конверсией без негатива, манипуляций и жестких приемов: от и до. Вам нужно просто взять и применить ее в вашем онлайн-проекте!

    Отдельно поговорим про:
    • закрытие возражений
    • эмоции на вебинаре
    • реакцию на "троллинг" и прочие отрицательные проявления в чате, которые будут сведены к минимуму из-за особенностей технологии, но, все равно, возможны и нужно уметь с ними правильно работать
    • ошибки продающих эфиров
    • и, конечно же, про то, что делать ПОСЛЕ проведенного вебинара - а там много всего, что позволит получить дополнительно до 50% от общей прибыли всего процесса продаж
    Все показано максимально четко, конкретно, на примерах и в очень удобном для изучения формате.

    Ничего лишего.

    Только то, что РЕАЛЬНО нужно на практике и что РЕАЛЬНО приносит результат.

    Сразу отмечу, что в этой книге практически нет информации по техническим моментам, она именно про маркетинг, технологию продаж, фишки. Но я даю обзор основных решений и вариантов.

    После прочтения книги и внедрения информации из нее ваши продающие эфиры уже точно не будут такими, как раньше!

    Кстати, это уже четвертая версия моей книги по вебинарам. Первая была написана в 2018 году, вторая в 2019, третья в 2020. Третья версия оставалась, в целом, актуальной. Но за время, прошедшее с ее выпуска, появились новые интересные наработки, примеры и фишки, которые я и внес в новую книгу.

    Посмотрите на то, что внутри:
    117.png
    Цена: 970 руб.
    Сайт: Скрытая ссылка
     
    Последнее редактирование: 19 авг 2021
    1 человеку нравится это.
  2. Последние события

    1. skladchik.com
      Складчина доступна.
      2 сен 2021
    2. Berger
      Berger участвует в складчине.
      21 авг 2021
    3. if-zamok
      if-zamok участвует в складчине.
      21 авг 2021
    4. Netush
      Netush участвует в складчине.
      18 авг 2021

    Последние важные события

    1. skladchik.com
      Складчина доступна.
      2 сен 2021
    2. skladchik.com
      Взнос в складчине составляет 72р.
      15 авг 2021
    3. skladchik.com
      Складчина активна.
      15 авг 2021
    4. skladchik.com
      Сбор взносов начинается 15.08.2021.
      9 авг 2021
  3. Обсуждение
  4. 9 авг 2021
    #2
    Marevo
    Marevo ОргОрганизатор
    Доброго времени суток ;).
    Объявил сборы на 15.08.
    За это время можете помочь сделав несколько реклам и снизив цену взноса.
    Максимальная 100р, выше не будет. Платить можно уже сейчас
     
    1 человеку нравится это.
Статус обсуждения:
Комментирование ограничено.