Открыто

Шаблоны твиттер для самообучения [ZennoPoster]

Тема в разделе "Бизнес и свое дело", создана пользователем lexxik, 19 июн 2020.

Цена: 2 500р
Взнос: 2 500р

Основной список: 2 участников

Статус обсуждения:
Комментирование ограничено.
  1. 19 июн 2020
    #1
    lexxik
    lexxik ЧКЧлен клуба (А)

    Складчина: Шаблоны твиттер для самообучения [ZennoPoster]

    Всем привет. Все шаблоны на веб, кроме парсера (совмещенное запросы и веб). 90% - на c# (каптча кубиком и ещё по мелочи). Что есть по шаблонам:

    • Регистратор твиттер
    • Авторизация для твиттера
    • Шаблон для обрезки изображений для успешной установки аватарки/шапки
    • Заполнитель твиттер аккаунтов
    • Парсер пользователей и проверка на возможность отправки сообщений
    • «Читалка» твиттер для прогрева аккаунтов
    • Отправка сообщений (бета)

    Что также будет входить в комплект:

    • Весь код открытый для редактирования
    • Весь код закомментирован для того, чтобы было легче разобраться
    • Своя библиотека, заточенная именно под твиттер
    • Небольшие обзорные видео по шаблонам
    • Поддержка в течении 3-х месяцев

    Теперь чуть подробнее.

    Регистратор твиттер

    reg.png
    Скрин входных настроек:
    1.png
    Что тут у нас:

    • Sms-сервисы и страны{SmsActivate.dll-Россия|SmsActivate.dll-Украина|SmsActivate.dll-Казахстан|SmsActivate.dll-Кыргыстан|SmsActivate.dll-Польша|FiveSimSms.dll-Россия|FiveSimSms.dll-Казахстан|GetSmsOnline.dll-Россия|GetSmsOnline.dll-Казахстан|SimpSms-Россия|SimpSms-Украина|SimpSms-Казахстан|SimpSms-Кыргыстан|SimpSms-Польша|SmsAcktiwator.dll-Россия|SmsAcktiwator.dll-Украина|SmsAcktiwator.dll-Казахстан|SmsAcktiwator.dll-Узбекистан|Smska.dll-Россия|VirtualSms.dll-Россия|SmsHub-Россия|SmsHub-Украина|SmsHub-Казахстан|SmsHub-Кыргыстан|SmsHub-Польша|VakSms-Россия|VakSms-Украина|VakSms-Казахстан|VakSms-Польша}
    • Возможность добавить почту с помощью kopeechka.store
    • Возможность использовать прокси ipv4 или мобильные прокси
    • Возможность добавлять рандомное имя из txt файла
    • Возможность выбрать, сколько регистрировать аккаунтов на 1 прокси (при работе с ipv4)
    Небольшое предостережение: из 100 попыток успешно регается 50 аккаунтов (в среднем). Причины разные, повлиять на них нет возможности: бесконечная каптча, неудачная каптча, сброс на "позвонить на номер", не пришла смс, мелкие ошибки

    Заполнитель твиттер

    zap.png

    Скрин входных настроек

    2.png 3.png 4.png 5.png
    Что тут у нас:

    • Возможность авторизации через профиль (рекомендуется) или через логин-пароль (на всякий случай для тех, кто покупает аккаунты)
    • Можно выбрать будут ли браться фото из подпапок (если они у вас разбиты по людям) или из одной папки
    • Можно удалять фото после взятия, но только если фото берутся из одной папки
    • Возможность добавить аватарку, шапку, крео, ссылку
    • Возможность смены имени, местоположения, года рождения, удаления телефона, смены пароля, установки пола, смены темы оформления
    • Возможность добавить пост на стену

    «Читалка»

    read.png

    Схема примерно такая:

    • Авторизация
    • Смотрим, читаем ли мы кого-нибудь
    • Если да, то начинаем читать
    • С некоторой доли вероятности идем посмотреть на другой профиль
    • С вероятностью 50% подписываемся на него
    • Продолжаем читать

    Есть возможность установить рандомное время работы шаблона: от и до.

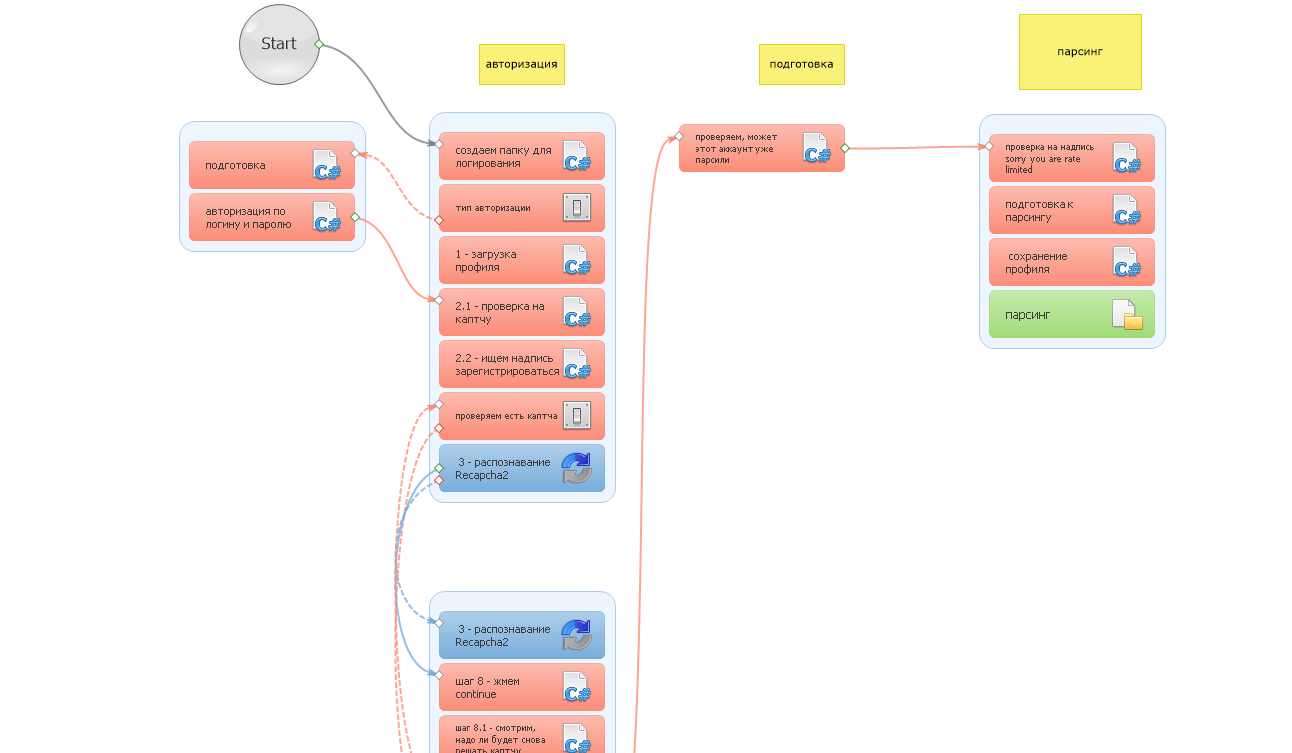
    Парсер

    pars.png

    Он берет профили из txt файла, смотрит на читателей. Всех их собирает в один txt файл. Те, кому можно отправить сообщения, кладутся в другой txt файл.

    Отправка сообщений (бета)


    Почему бета? Сейчас гайки хорошо затянули, поэтому я практически не работал по этой схеме. Соответственно, шаблон толком не проходил боевых испытаний. Отправка очень простая: заходим на профиль, нажимаем кнопку отправки лс, отправляем.

    Бонусы
    Моя библиотека в открытом виде.
    Урок по основам работы с общим кодом.
    Урок по упаковке своей библиотеки из общего кода в dll с помощью visual studio

    Для получения бонусов надо поставить в подпись и разместить 1 рекламу в смежной теме


    "Отсебятина"

    Я выделил примерно следующие категории лиц, кому может быть интересно то, что я предлагаю:

    • У вас есть схема заработка с помощью твиттер (или другой социальной сети), но вы не умеете автоматизировать
    • Вы планируете начать работать с твиттером (мои шаблоны сэкономят вам время)
    • Вы не прочь получить сторонний опыт в разработке шаблонов и забрать наработки

    Касаемо последнего пункта – я не профи (если вы профи – лучше закройте эту тему, а то от моего кода у вас может случиться нервный срыв :) ), но возможно кое-что интересное вы для себя найдете.

    Первое – отладка в многопотоке. Когда я написал регистратор твиттер, прогнал его 50 раз в project maker, решил, что всё норм и пошел запускать в zennoposter, то понял, как я горько ошибался. Чертов шаблон постоянно выдавал какие-то ошибки, разобраться в которых не было никакой возможности. 5 попыток проходят нормально, 5 какие-то непонятные косяки. Пришлось этим заняться.

    Как это будет выглядеть. У вас для каждого потока создается своя папка:

    6.png
    После каждого клика, перехода, установки значений делается скриншот. Когда шаблон отваливается по ошибке, сохраняется исходный текст страницы и создается txt файл в котором пишется, на какой именно xpath путь не был найден.

    7.png
    После того как вы отладили проект, в настройках включаем режим лога «обычный» и теперь скрины больше делаться не будут. При этом в случае ошибки в логе будет писаться какой именно xpath не сработал.

    Второе – парсер. Изначально написал на веб, но потом понял свою ошибку – при скроллинге на веб нереально, т.к. это и долго и нет возможности парсить большое количество пользователей (забивается память и шаблон виснет). Был найден компромисс– совместить веб и запросы. Это намного проще, чем писать на чистых запросах (т.к. расковырять откуда берется тот или иной параметр порой очень непросто). Схема такая:

    Авторизуемся на веб, заходим на страничку с читателями

    Скроллим разок

    Достаем все нужные данные, которые отправлял браузер

    Далее работаем на запросах

    Третье – библиотека. Если вы новичок, то возможно она вам поможет. Давайте посмотрим, как выглядит клик по элементу (с использованием мышки):

    Код:
    vzaimodeistvie.ClickElement("//span[contains(string(), 'Далее')]");
    Т.е. нам достаточно будет просто указать xpath путь. Тоже самое для установки значений:

    Код:
    vzaimodeistvie.SetValueElement("//input[@name='phone_number']","+");
    Тут путь и устанавливаемое значение. Что есть:

    • Переход на страницу
    • Клик по элементу с использованием мышки
    • Установка значения
    • Поиск элемента
    • Установка значения при выборе из выпадающего списка
    • Прокрутка колесиком до определенного элемента
    • И другое по мелочи

    Более подробное описание подготовлю позже при необходимости. Видео пока нет, но шаблоны все готовы. Проверю спрос, если он будет, то начну записывать видео.

    Если вы никогда не писали на c# - да, можно записываться. Я скину вам ссылку на сайт с уроками для новичков, по ним можно будет подтянуть знания и задавать вопросы. В приватке буду разъяснять подробнее те моменты, которые непонятны. Я изначально хотел написать всё с нуля, затачивая это как мастер класс для новичков, но понял, что это жутко неудобно делать на примере твиттера. Поэтому решил попробовать выкатить так по меньшей цене.

    Если вы профи – скорее нет, чем да. Разве что для экономии времени, но зайдет ли вам то, как написаны шаблоны или нет, тоже вопрос. Так что вписывайтесь на свой страх и риск.

    Нюансы:

    • Обновления шаблонов по запросу не планируется. Т.е. если вам надо что-то доработать, я могу помогать вам, но делать будете сами.
    • Поддержка работоспособности шаблонов – тут тема немножко не об этом. Я обещаю поддерживать шаблоны в течении 3 месяцев, а дальше посмотрим.
    • Схемы заработка в комплекте нет. Я пока сам в поиске оптимальной схемы слива, поэтому вам надо или уже иметь успешный опыт или быть готовым к экспериментам

    В общем, написал как есть, без преукрас. Если интереса к теме не будет, то буду искать схему слива и затем уже выкатывать всё в закрытом виде.

    Буду рад ответить на вопросы.
     
    Последнее редактирование: 19 июн 2020
    1 человеку нравится это.
  2. Последние события

    1. asmodan
      asmodan не участвует в складчине.
      20 сен 2022
    2. AlexMas
      AlexMas не участвует в складчине.
      21 мар 2022
    3. Бабай
      Бабай не участвует в складчине.
      16 дек 2020
    4. Бабай
      Бабай участвует в складчине.
      16 дек 2020
  3. Обсуждение
  4. 19 июн 2020
    #2
    Magarita2015
    Magarita2015 ЧКЧлен клуба
    Рекламу и в подпись поставлю чуть позже, пока нет места
     
Статус обсуждения:
Комментирование ограничено.