Доступно

Система офферов в инфомаркетинге. Версия 6.0 [Дмитрий Зверев] [Повтор]

Тема в разделе "Электронные книги", создана пользователем Marevo, 16 дек 2024.

Цена: 1 170р-80%
Взнос: 234р
100%

Основной список: 13 участников

Статус обсуждения:
Комментирование ограничено.
  1. 16 дек 2024
    #1
    Marevo
    Marevo ОргОрганизатор

    Складчина: Система офферов в инфомаркетинге. Версия 6.0 [Дмитрий Зверев] [Повтор]

    Monosnap Система офферов в инфомаркетинге - версия.png

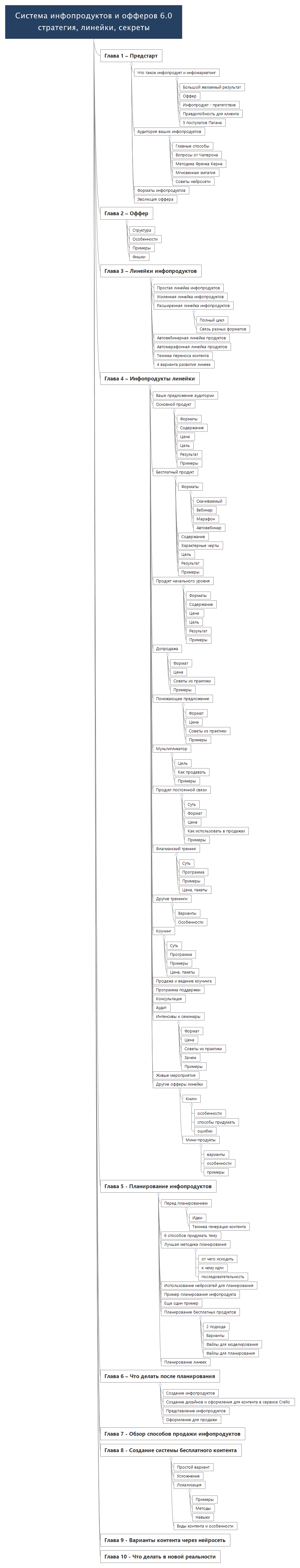
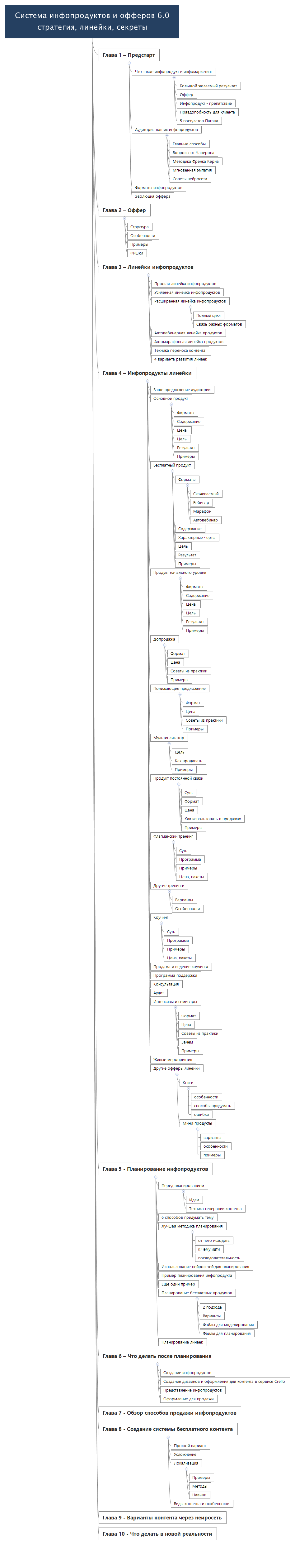
    Что вы получите из 402 страниц книги:
    Когда я впервые задумал эту книгу, то сначала представлял ее себе как набор конкретных примеров хорошо сработавших офферов разных форматов.
    То, что вы можете взять и смоделировать в своем инфомаркетинге.
    Но.
    За последние несколько лет я провел множество тренингов и коучинговых групп, в которых помогал участникам создавать их инфопродукты. И наглядно увидел, что проблема не только в том, чтобы придумать идею для инфопродукта (что, конечно же, тоже для многих представляет сложность), но и в том, чтобы сделать придуманный инфопродукт действительно системным и ценным для аудитории.
    А самое главное - почти никто не умеет связывать отдельные предложения в логичные линейки инфопродуктов, которые и приносят самые большие результаты.
    Почти никто не задумывается над тем, чтобы сделать систему.
    Как-то ко мне на консультацию пришел известный онлайн-деятель, у которого каждый месяц 8-значные обороты. Обороты, не прибыль. И очень большие расходы на рекламу и содержание проекта.
    У него накопилась огромная база людей, с которыми он после первых продаж вообще никак не взаимодействовал, теряя просто огромные деньги. А нужно-то ведь не так много - сделать для начала 1-2-3 новых инфопродукта и предложить аудитории. И это уже принесет очень серьезную дополнительную прибыль.
    То есть, даже на таком уровне проблема с линейками инфопродуктов.
    Не говоря уже о начинающих или начавших относительно недавно.

    Поэтому, помимо примеров, в данной книге я изложил все то, что позволит вам:
    • узнать желания и потребности вашей аудитории по самой работающей модели
    • простроить сначала простую линейку инфопродуков
    • потом усилить ее с помощью отлично работающих инструментов
    • далее сделать систему - расширенную линейку, которая даст вам просто несоизмеримые возможности, на каком бы этапе развития вы не находились в данный момент времени
    • планировать каждый ваш инфопродукт и готовить предложения на него таким образом, чтобы получалось то, что действительно хочется купить. То, что действительно нужно и желаемо вашей аудиторией
    • выстраивать систему бесплатного контента, который будет прологом к покупке платных продуктов
    • понять как задействовать для этого нейросети
    • и многое другое
    Она четко разделена по главам, которые проведут вас по весьма тернистому пути выстраивания линеек инфопродуктов.
    Например, вам нужно в данный момент сделать классный основной продукт для вашей автоворонки - вы открываете конкретный раздел и получаете информацию по форматам, содержанию, вариантам, а также - примеры из практики.
    Или вам нужно сейчас спланировать несколько бесплатных продуктов. Все просто, вы заходите в соответствующую главу и получаете исчерпывающую информацию и четкий алгоритм действий, который позволил мне сделать уже больше сотни конвертирующих магнитов.
    И так далее - практически по любому вопросу простройки и планирования линеек инфопродуктов.
    Вы не получите в данной книге технические инструкции (хотя в ней есть некоторые советы по созданию инфопродуктов, по сервисам, программам и оборудованию), нет. Информация в ней более высокого порядка.
    И если про технические моменты есть множество продуктов, курсов и бесплатных видео на том же youtube, то про то, о чем данная книга, вы информацию в таком виде не найдете вообще. Аналогов просто нет.
    Насколько я вижу, это единственная книга в рунете от реального практика о том, как выстраивать линейки инфопродуктов и инфопродукты линейки.
    Я инвестировал в выработку этих навыков и получение по крупицам знаний, воплощенных в ней более 11 лет исследований, внедрения, проб и ошибок. Вы же можете получить все это в четкой и конкретной форме в одном месте.
    Это бесценная практическая информация.
    И что особенно важно - она заточена именно под инфомаркетинг.
    Помните - автоворонки, запуски, вебинары, реклама не имееют никакого смысла, если у вас нет ценных для людей инфопродуктов, связанных в логичные последовательности.
    Без этого ничего не получится, какими бы крутыми инструментами продаж вы не овладели. Потому что производное не может работать без фундамента.
    И именно для того, чтобы вы могли сделать вашу систему офферов эффективной, конвертирующей и приносящей вам прибыль, а вашим клиентам реальную ценность, я и написал эту книгу.

    148.png

    Уникальный бонус:16 ценных презентаций про создание системы инфопродуктов и офферов
    Вы получите более 150 слайдов с самыми важными аспектам - в таком формате не только интересно, но и приятно изучать.

    Тариф "Система инфопродуктов и офферов 6.0": 402-страничная книга по выстраиванию системы предложений в вашем проекте
    Цена: 1170 руб.
    Скрытая ссылка

    Повтор складчин
    Скрытая ссылка
    Скрытая ссылка
     
    Последнее редактирование модератором: 19 дек 2024
    3 пользователям это понравилось.
  2. Последние события

    1. skladchik.com
      Складчина доступна.
      28 сен 2025
    2. skladchik.com
      Зеленый змий хранитель складчины.
      28 сен 2025
    3. skladchik.com
      Складчина закрыта.
      27 сен 2025
    4. skladchik.com
      Складчина доступна.
      29 дек 2024

    Последние важные события

    1. skladchik.com
      Складчина доступна.
      28 сен 2025
    2. skladchik.com
      Зеленый змий хранитель складчины.
      28 сен 2025
    3. skladchik.com
      Складчина закрыта.
      27 сен 2025
    4. skladchik.com
      Складчина доступна.
      29 дек 2024
  3. Обсуждение
  4. 23 дек 2024
    #2
    PaniHelga
    PaniHelga МодерМодератор Команда форума
    15 инструкций на все случаи предпринимательской жизни, где вы найдете ответы на вопросы от “Как настроить каталог товаров в ТГ” до “Как привлекать клиентов одними лишь обложками постов”. В формате коротких видео, чек-листов и готовых шаблонов, всё объясняется на примерах, естественно.
    Волшебная кнопка 4.0. Новогодняя [Александра Гуреева]
     
Статус обсуждения:
Комментирование ограничено.