Доступно

Создание постов и других текстов через нейросети (книга) [Дмитрий Зверев]

Тема в разделе "Нейросети и искусственный интеллект", создана пользователем Marevo, 12 июн 2024.

Цена: 770р-88%
Взнос: 88р
100%

Основной список: 42 участников

Резервный список: 16 участников

Статус обсуждения:
Комментирование ограничено.
  1. 12 июн 2024
    #1
    Marevo
    Marevo ОргОрганизатор

    Складчина: Создание постов и других текстов через нейросети (книга) [Дмитрий Зверев]

    Monosnap Книга по постам в нейросетях – Приватний .png 317.png

    Что в первую очередь видят ваши потенциальные клиенты, когда хотят найти информацию о вашей деятельности?
    Ваши социальные сети.
    А если точнее - ваши посты.
    И другие ваши тексты. Статьи, письма, pdf и так далее.
    Вы можете сделать их интересными по содержанию и привлекательными внешне, если освоите эффективную и простую технологию создания.
    Причем - как с нуля, так и с использованием нейросетей.

    Давайте откровенно - сейчас нет никакого смысла писать все вручную, ведь можно существенно разнообразить и улучшить ваш контент с помощью искусственного интеллекта.
    Через всем известный ChatGPT.
    Через сервисы-посредники, которые дают к нему доступ без ВПН и иных сложностей с использованием.
    Через Claude, Gemini, Copilot, Яндекс ГПТ, Гигачат от Сбера...
    Вариантов и подходов так много!

    А возможности просто удивительные.
    Как-то я проводил опрос в моем Телеграм-канале и выяснил, что больше половины его активных участников УЖЕ задействуют нейросети для генерации контента.

    Что вы получите из 402 страниц книги?
    Книга специально для тех, кому нужна практичная и доступная для быстрого внедрения информация.

    После изучения вы сможете:
    - придумывать посты для вовлечения аудитории
    - придумывать посты для ваших запусков
    - придумывать посты для регулярного взаимодействия с аудиторией
    - писать, оформлять и публиковать ваши посты
    - создавать другой текстовый контент, в частности - статьи, pdf, письма
    - и самое интересное - использовать разнообразные нейросети для этого.
    С готовыми запросами и их адаптацией, с простыми методиками и интересными нюансами

    Мы рассматриваем разные нейросети - какие-то доступны только с VPN (в случае, если у вас российский IP-адрес), какие-то без него. Есть как платные варианты, так и бесплатные. Вы получите разнообразие инструментов и сможете выбрать то, что подойдет именно вам.

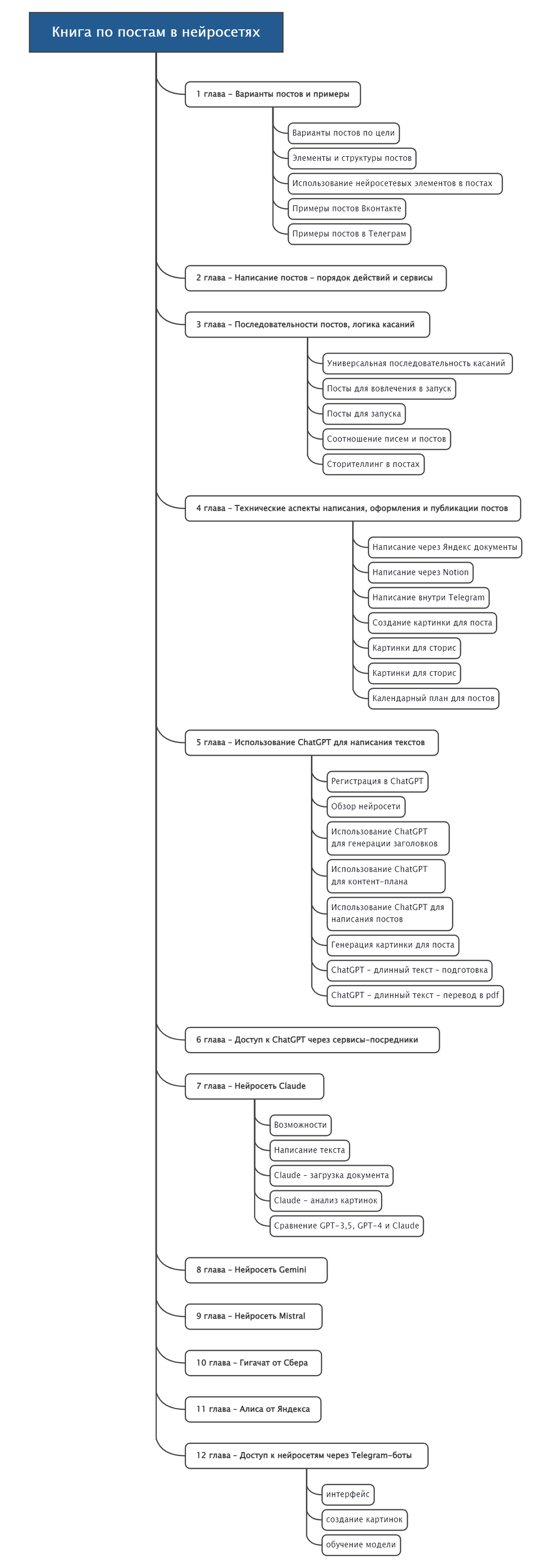
    Содержание книги:
    1 глава - Варианты постов и примеры
    2 глава - Написание постов - порядок действий и сервисы
    3 глава - Последовательности постов, логика касаний
    4 глава - Технические аспекты написания, оформления и публикации постов
    5 глава - Использование ChatGPT для написания текстов
    6 глава - Доступ к ChatGPT через сервисы-посредники
    7 глава - Нейросеть Claude
    8 глава - Нейросеть Gemini
    9 глава - Нейросеть Mistral
    10 глава - Гигачат от Сбера
    11 глава - Алиса от Яндекс
    12 глава - Доступ к нейросетям через Telegram-боты

    Автор: инфобизнесмен Дмитрий Зверев.
    И я провел более 15 тысяч часов, занимаясь практикой инфомаркетинга.
    За это время мной созданы сотни страниц и писем, более сотни платных и несколько сотен бесплатных инфопродуктов, написано несколько десятков электронных книг, более сотни автоворонок продаж разных видов для меня и моих клиентов, проведено множество вебинаров и запусков, сделаны десятки автовебинаров, написаны тысячи текстов разных видов, назначения и сложности.

    Покупаем тариф "Книга по постам в нейросетях"
    - Книга по постам в нейросетях (401 страница)
    - дополнительные материалы

    Цена: 670 руб. (до 23:59 12.06)
    Скрытая ссылка
     
    Последнее редактирование модератором: 16 июн 2024
    5 пользователям это понравилось.
  2. Последние события

    1. ufovo
      ufovo оставил отзыв "Отлично".
      15 окт 2024
    2. luxfero
      luxfero оставил отзыв "Отлично".
      16 июл 2024
    3. XBoss
      XBoss оставил отзыв "Отлично".
      16 июл 2024
    4. skladchik.com
      Складчина доступна.
      9 июл 2024

    Последние важные события

    1. skladchik.com
      Складчина доступна.
      9 июл 2024
    2. skladchik.com
      Цена составляет 770р.
      8 июл 2024
    3. skladchik.com
      Взнос в складчине составляет 44р.
      2 июл 2024
    4. skladchik.com
      Складчина активна.
      2 июл 2024
  3. Отзывы участников

    5/5,
    • 5/5,
      Считаю парня инфоцыганом. Но мне нравится читать/смотреть его курсы. Тема для начинающих,какие виды контента, промты gpt. Фактически это все можно найти бесплатно. Но мне влом искать и систематизировать. Он меня мотивирует. Чего б не взять за такую сумму кусочек хорошего настроения.
      15 окт 2024
      3 пользователям это понравилось.
    • 5/5,
      Работой организатора доволен
      В целом, интересный материал. Можно подсмотреть некоторые шаблоны для промтов. Пробежался по материалу быстро. Может быть что-нибудь и возьму на вооружение.
      16 июл 2024
      4 пользователям это понравилось.
    • 5/5,
      Работой организатора доволен
      Книга Дмитрия Зверева "Создание постов и других текстов через нейросети" - это полезное руководство по использованию ИИ для создания качественного контента. Рекомендую!
      16 июл 2024
      4 пользователям это понравилось.
Статус обсуждения:
Комментирование ограничено.