Доступно

Тотальная реклама в онлайн-проекте 5.0: настройка, методики, секреты [Дмитрий Зверев]

Тема в разделе "Курсы по бизнесу", создана пользователем Marevo, 30 авг 2021.

Цена: 570р-85%
Взнос: 80р
100%

Основной список: 40 участников

Статус обсуждения:
Комментирование ограничено.
  1. 30 авг 2021
    #1
    Marevo
    Marevo ОргОрганизатор
    Тотальная реклама в онлайн-проекте 5.0: настройка, методики, секреты [Дмитрий Зверев]

    imgonline-com-ua-Resize-NZ3BxMOHUv.jpg

    привлекайте целевую аудиторию в ваш проект с помощью простых пошаговых инструкций, основанных на многолетнем опыте рекламы в разных сервисах: Яндекс Директ, Google Ads, Вконтакте, Facebook/Instagram


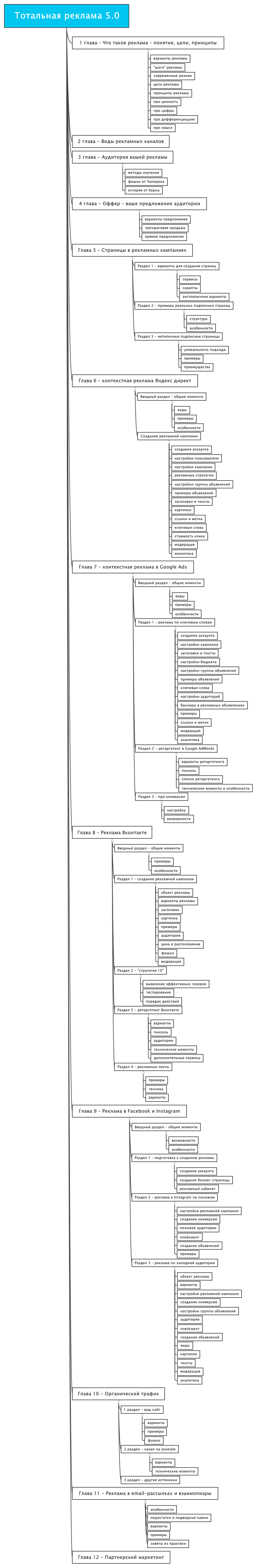
    Содержание

    298.png

    Что вы получите из 281 страниц книги:

    Погружение в рекламу.

    Но не просто в неосознанное создание кучи объявлений. Нет.
    • Мы начнем с тех действий, без которых невозможно получить целевую аудиторию:
    • с определения людей, к которым вам стоит обращаться
    • с проработки вашего предложения, а оно может быть представлено в разных формах
    • с внешнего оформления - страниц, на которые вы привлекаете людей.
    Без всего этого реклама вообще не имеет никакого смысла и приведет только к "сливу" бюджета. Независимо от его размера.

    А дальше самое интересное.

    Я покажу вам пошагово процесс создания рекламных кампаний в основных сервисах:

    • Яндекс Директ
    • Google Ads
    • Вконтакте
    • Facebook (и Instagram).
    Особенно подробно будет про Instagram.

    Каждый из представленных сервисов я использую лично и каждый из них уже принес положительный результат, позволивший мне получить уже более 100 тысяч подписчиков (и это только email, а помимо этого я активно привлекаю аудиторию в во Вконтакте, в Facebook, в Telegram и т.д.), которые сделали порядка 30 тысяч заказов на мои инфопродукты:

    Я покажу вам простые решения - без излишнего погружения в глубины настроек и аналитику. Инфомаркетинг представляет нам уникальную возможность работать с высоким процентом прибыльности и без чрезмерной "заморочки" с деталями. Стоит этим воспользоваться!

    Цена: 570 руб
    Скрытая ссылка
     
    Последнее редактирование модератором: 8 янв 2025
  2. Последние события

    1. skladchik.com
      Складчина доступна.
      10 сен 2021
    2. skladchik.com
      Взнос в складчине составляет 40р.
      10 сен 2021
    3. skladchik.com
      Складчина активна.
      10 сен 2021
    4. sungridmail
      sungridmail участвует в складчине.
      9 сен 2021

    Последние важные события

    1. skladchik.com
      Складчина доступна.
      10 сен 2021
    2. skladchik.com
      Взнос в складчине составляет 40р.
      10 сен 2021
    3. skladchik.com
      Складчина активна.
      10 сен 2021
    4. skladchik.com
      Сбор взносов начинается 10.09.2021.
      1 сен 2021
  3. Обсуждение
  4. 1 сен 2021
    #2
    Marevo
    Marevo ОргОрганизатор
    Сегодня-завтра объявлю сборы, так народ активней запишется.
    Не спешите выписываться - взнос будет не больше 60рублей (это макс сумма взноса и выше не будет)
    Оплатить можете сразу, чтоб не затягивать.

    Хотите снизить цену до 40-50р? Сделайте пару рекламных постов в подходящих складчинах по бизнесу, рекламе.
     
Статус обсуждения:
Комментирование ограничено.