Доступно

Тотальный инфомаркетинг в 2024 году [Дмитрий Зверев]

Тема в разделе "Курсы по бизнесу", создана пользователем Marevo, 25 дек 2023.

Цена: 450р-78%
Взнос: 96р
100%

Основной список: 26 участников

Статус обсуждения:
Комментирование ограничено.
  1. 25 дек 2023
    #1
    Marevo
    Marevo ОргОрганизатор
    Тотальный инфомаркетинг в 2024 году
    Дмитрий Зверев

    Monosnap Тотальный инфомаркетинг 2024 — Mozilla Fi.png

    Вы получите пошаговый и многократно проверенный на практике план создания и развития своего онлайн-проекта, инструкции и примеры по его реализации

    Система Дмитрия Зверева, основанная на более чем 10-летнем опыте в инфомаркетинге

    Что вы получите из 367 страниц книги:
    Как я уже говорил - в интернете очень много красивых предложений, искрящихся видео с прекрасным шумом лазурного моря на заднем фоне. Очень много гуру - больших и малых. Очень много тренингов и курсов по тематике инфомаркетинга. Вы же видели их, правда?

    На самом деле - можно сколько угодно строить красивые теории, развивать стратегию и тактику, придумывать планы на три года вперед, но если вы не знаете самых основ - ничего не получится.

    "Учите матчасть" - вот такое обращение нужно адресовать всем тем, кто строит воздушные замки своего будущего инфомаркетинга.

    Вы можете быть прекрасным экспертом, вы можете гениально общаться с людьми и гениально продавать в реальной жизни, но если вы не представляете себе основы инфомаркетинга - вам нечего в нем делать!

    Это жестко, но это правда.

    Меньше лишних слов - больше дела: вот девиз этой практической до неприличия книги.

    Конечно - есть много гуру, которые говорят, что все нужно делегировать.

    Бесплатный продукт? - наговори на диктофон, а потом найди на фрилансе работника и пусть он сделает.

    Подписная страница? - да обратись к спецам.

    Автосерия писем? - есть же специальные агентства!

    Реклама? - полно подрядчиков.

    На мой скромный взгляд, если вы не знаете сами хотя бы основ, вы не сможете дать правильное задание и проконтролировать качественность его выполнения. Я уж не говорю о том, что у многих реально нет денег на то, чтобы все делегировать с самого начала.

    Поэтому - хотите вы или нет, нужно знать очень многие вещи для того, чтобы войти в онлайн подготовленным и готовым к продуктивной деятельности.

    Именно поэтому я и сделал полное и подробное, простое и пошаговое руководство по всем основным моментам инфомаркетинга.

    Ничего лишнего.

    Только то, что РЕАЛЬНО нужно на практике для начала и РЕАЛЬНО приносит результат.

    Пройдено лично и на примере множества клиентов и коллег.

    Вы получите не только пошаговый план эффективной организации инфомаркетинга со скриншотами, схемами и картинками, но и множество примеров, секретов, а также - разбор сработавших на практике страниц, писем, инструментов, методик и т.д.

    Вы узнаете:
    • как выбрать и протестировать нишу,
    • как понять вашу аудиторию,
    • как прокачать экспертность,
    • как приступить к конкретным действиям,
    • какими должны быть платные и бесплатные продукты, страницы,
    • как настроить ваши инфопродажи,
    • а также - узнаете про правовые и бухгалтерские основы деятельности в онлайне, от которых, увы - никуда не деться,
    • про запуски,
    • про анализ результатов, последующее планирование,
    • про альтернативную модель инфомаркетинга и многое другое
    Это мой единственный полностью "новичковый" инфопродукт, который адресован тем, кто делает первые шаги в инфомаркетинге и хочет пройти их более осмысленно.

    Естественно - эта книга станет лишь началом. Чтобы выстраивать успешный инфомаркетинг нужно постоянно учиться, повышать свой уровень и уровень решаемых вопросов. Задача данного продукта - дать вам основы, с которыми дальше двигаться вперед будет гораздо проще.

    Кстати, это уже девятая версия книги Тотальный инфомаркетинг. Первая была написана в 2015 году, вторая в 2016, третья в 2017, четвертая в 2018, пятая в 2020, шестая в 2021, седьмая в 2022, восьмая в 2023. И я решил обновить ее, так как появились новые идеи, наработки, инструменты, получен новый опыт.


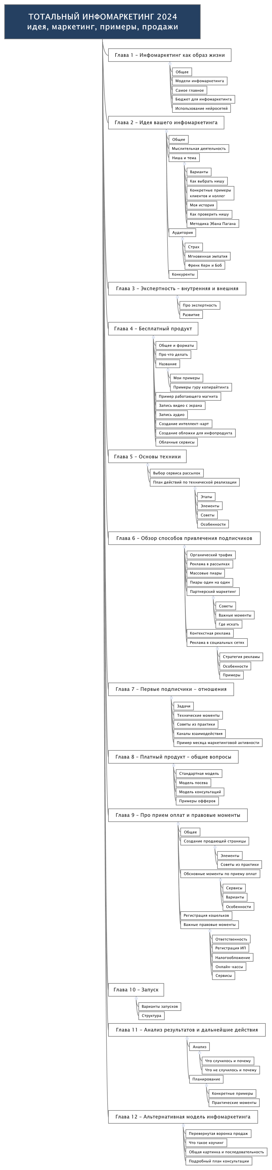
    Посмотрите на то, что внутри книги:
    Содержание:
    upload_2023-12-25_1-56-41.png

    Бонусы:
    • Дополнительно вы получите аудиоверсию основных положений книги - 2 часа 38 минут аудио
    • Несколько наглядных картинок-схем
    [​IMG]


    Содержание пакета:
    • Книга Тотальный инфомаркетинг (367 страниц)
    • Аудиоверсия основных положений (158 минут аудио)

    Цена: 450 р. за тариф "Тотальный инфомаркетинг 2024"
    Сайт: Скрытая ссылка
     
    1 человеку нравится это.
  2. Последние события

    1. skladchik.com
      Складчина доступна.
      29 янв 2024
    2. skladchik.com
      Взнос в складчине составляет 48р.
      29 янв 2024
    3. skladchik.com
      Складчина активна.
      29 янв 2024
    4. NatashenkaY
      NatashenkaY участвует в складчине.
      28 янв 2024

    Последние важные события

    1. skladchik.com
      Складчина доступна.
      29 янв 2024
    2. skladchik.com
      Взнос в складчине составляет 48р.
      29 янв 2024
    3. skladchik.com
      Складчина активна.
      29 янв 2024
    4. skladchik.com
      Сбор взносов начинается 29.01.2024.
      27 янв 2024
Статус обсуждения:
Комментирование ограничено.