Доступно

Тотальный инфомаркетинг в 2025 году: идея, план, примеры, продажи [Дмитрий Зверев]

Тема в разделе "Электронные книги", создана пользователем Топикстартер, 27 дек 2024.

Цена: 650р-80%
Взнос: 130р
100%

Основной список: 13 участников

Резервный список: 16 участников

Статус обсуждения:
Комментирование ограничено.
  1. 27 дек 2024
    #1
    Топикстартер
    Топикстартер ЧКЧлен клуба

    Складчина: Тотальный инфомаркетинг в 2025 году: идея, план, примеры, продажи [Дмитрий Зверев]

    442.png

    Вы получите пошаговый и многократно проверенный на практике план создания и развития своего онлайн-проекта, инструкции и примеры по его реализации
    Система Дмитрия Зверева, основанная на более чем 11-летнем опыте в инфомаркетинге

    Вы получите не только пошаговый план эффективной организации инфомаркетинга со скриншотами, схемами и картинками, но и множество примеров, секретов, а также - разбор сработавших на практике страниц, писем, инструментов, методик и т.д.

    Вы узнаете:
    • как выбрать и протестировать нишу,
    • как понять вашу аудиторию,
    • как прокачать экспертность,
    • как приступить к конкретным действиям,
    • какими должны быть платные и бесплатные продукты, страницы,
    • как настроить ваши инфопродажи,
    • а также - узнаете про правовые и бухгалтерские основы деятельности в онлайне, от которых, увы - никуда не деться,
    • про запуски,
    • про анализ результатов, последующее планирование,
    • про альтернативную модель инфомаркетинга и многое другое
    Это мой единственный полностью "новичковый" инфопродукт, который адресован тем, кто делает первые шаги в инфомаркетинге и хочет пройти их более осмысленно.

    Естественно - эта книга станет лишь началом. Чтобы выстраивать успешный инфомаркетинг нужно постоянно учиться, повышать свой уровень и уровень решаемых вопросов. Задача данного продукта - дать вам основы, с которыми дальше двигаться вперед будет гораздо проще.

    Кстати, это уже десятая версия книги Тотальный инфомаркетинг. Первая была написана в 2015 году, вторая в 2016, третья в 2017, четвертая в 2018, пятая в 2020, шестая в 2021, седьмая в 2022, восьмая в 2023, девятая в 2024. И я решил обновить ее, так как появились новые идеи, наработки, инструменты, получен новый опыт.

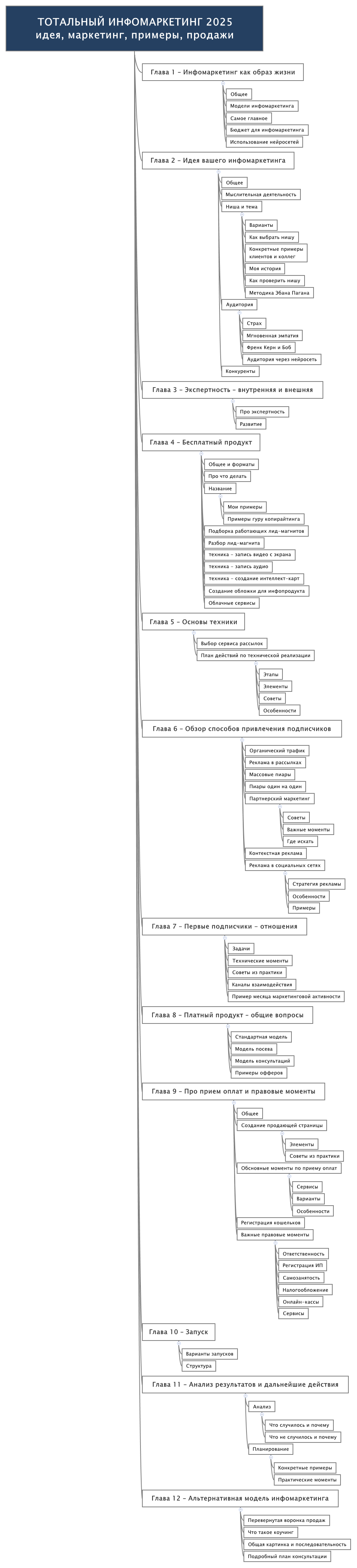
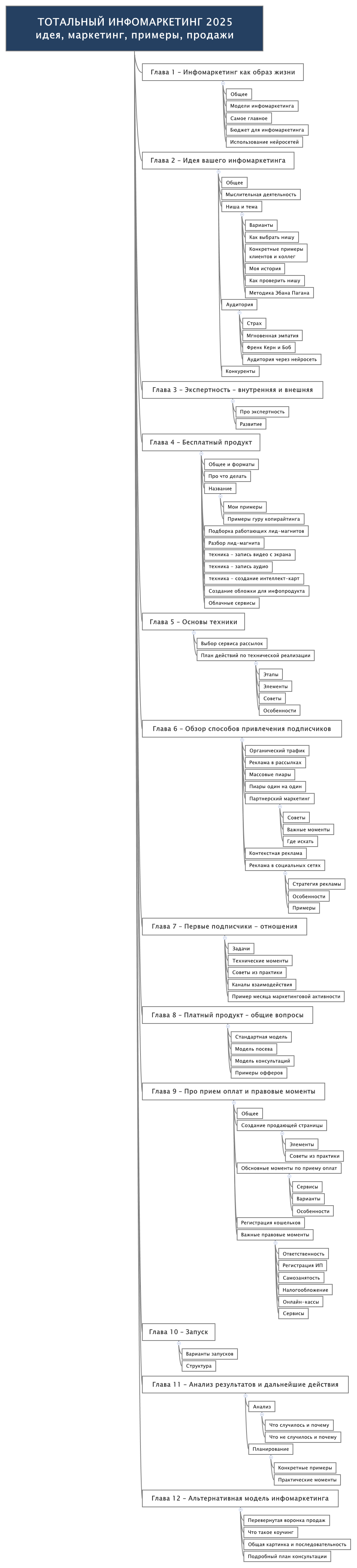
    Посмотрите на то, что внутри книги:
    303.png

    Книга Тотальный инфомаркетинг (417 страниц)
    Формат: pdf
    Цена: 650 рублей
    Скрытая ссылка
     
    1 человеку нравится это.
  2. Последние события

    1. skladchik.com
      Складчина доступна.
      20 фев 2025
    2. berte
      berte участвует в складчине.
      16 фев 2025
    3. Eleonorra
      Eleonorra участвует в складчине.
      14 фев 2025
    4. Eleonorra
      Eleonorra не участвует в складчине.
      14 фев 2025

    Последние важные события

    1. skladchik.com
      Складчина доступна.
      20 фев 2025
    2. skladchik.com
      Взнос в складчине составляет 65р.
      6 янв 2025
    3. skladchik.com
      Складчина активна.
      6 янв 2025
    4. skladchik.com
      Сбор взносов начинается 05.01.2025.
      3 янв 2025
Статус обсуждения:
Комментирование ограничено.