Доступно

Тотальный копирайтинг 6.0 [Дмитрий Зверев]

Тема в разделе "Копирайтинг и писательское мастерство", создана пользователем Marevo, 12 июл 2021.

Цена: 870р-86%
Взнос: 116р
100%

Основной список: 29 участников

Резервный список: 10 участников

Статус обсуждения:
Комментирование ограничено.
  1. 12 июл 2021
    #1
    Marevo
    Marevo ОргОрганизатор
    Тотальный копирайтинг 6.0 [Дмитрий Зверев]

    Важно!
    Материал будет выдан индивидуально каждому, с персональными метками. В случае слива в интернете - я или другие складчики сообщат в поддержку форума и ваш аккаунт заблокируют.
    Если не согласны с тем, что материал будет помечен - не участвуйте.


    Тотальный копирайтинг в инфомаркетинге 6.0 — Mozil.png

    Пишите эффективные продающие тексты для ваших инфопродуктов, сделайте конвертирующими и интересными письма, автоворонки, страницы

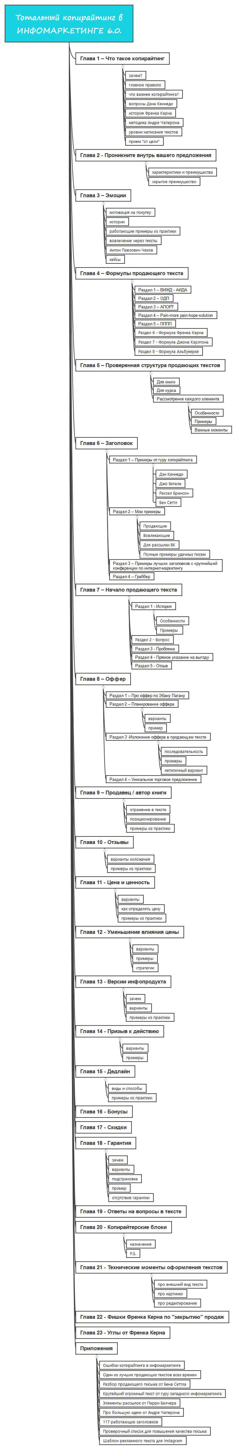
    Что вы получите из 383 страниц книги:

    Когда я задумал эту книгу, то представлял ее себе как набор конкретных примеров из моих писем, страниц, видео.

    Я хотел рассказать вам про то, что реально сработало на практике.

    Этакие кейсы инфокопирайтинга.

    Но, когда приступил к реализации задумки, то понял, что копирайтинг в инфомаркетинге гораздо шире и не охватывается моими примерами.

    Помимо них необходимо знать и многие вещи, выработанные гуру печатного слова. Например, формулы продающих текстов, в том числе - от Френка Керна и Джона Карлтона, способы начать продающий текст, лучшие заголовки в истории продающих текстов от Дэна Кеннеди, понимание аудитории от Андре Чаперона, фишки по офферу от Эбана Пагана, кое-что от Бена Сеттла и так далее.

    И получилась книга, которая содержит в себе информацию про все основные блоки продающего текста - с классической информацией от гуру копирайтинга и их примерами, а также - моими собственными примерами и наработками, которые сработали в самое последнее время и принесли конкретные результаты в виде продаж моих инфопродуктов.

    Она четко разделена по главам, которые проведут вас по весьма тернистому пути создания продающих текстов для ваших писем, страниц и видео.

    Например, вам нужно придумать заголовок к вашему письму - вы открываете конкретную главу и смотрите огромное количество крутых заголовков от мастеров, а потом - то, что я применил в моей рассылке и что принесло высокий отклик. Выбираете и моделируете для вашей конкретной ситуации.

    Или, вы не знаете, какую установить цену на инфопродукт и как написать про нее. Все просто, вы находите соответствующую главу и смотрите, что на этот счет рекомендуют крутые ребята, которые уже десятилетиями продают текстами, а потом видите то, что сделал я и что работает именно здесь и сейчас на моих продающих страницах.

    А что если у вас проблемы с финальным моментом продаж? Про это есть отдельный блок с методиками от Френка Керна :)

    Хотите посмотреть на примеры реальных текстов и взять какие-то элементы? Пожалуйста, все это есть в книге.

    И так далее - практически по любому вопросу копирайтинга.

    Поэтому я и назвал книгу "Тотальный копирайтинг в инфомаркетинге 6.0".

    Это уже шестая версия данной книги. Первая была написана в 2016 году, вторая в 2017, третья в 2018, четвертая в 2019, пятая в 2020. И вот, я решил обновить информацию, ведь за прошедшее время получил очень интересные результаты, написал отлично сработавшие тексты, обрел новый опыт, узнал и внедрил новые эффективные фишки.

    Не стоит создавать с нуля там, где можно взять уже работающее и применять у себя. Кстати, это одна из заповедей копирайтинга. Копите классные заголовки, классные тексты, постскриптумы, призывы и иные фишки. Потом будет гораздо проще написать ваш продающий текст.

    Вы также получите примеры писем, показавших высочайший отклик, различных блоков в текстах, советы по оформлению и редактированию ваших текстов и многое другое!

    Это бесценная практическая информация.

    И что особенно важно - она заточена именно под инфомаркетинг.

    Копирайтинг неотъемлемый элемент онлайн-деяетельности, очень важнейший элемент.
    Без него ничего не получится.

    И именно для того, чтобы вы могли писать эффективные тексты, добиться результатов максимально быстро и без необходимости шерстить многочисленные и весьма дорогие тренинги и курсы, я и написал эту книгу.

    Посмотрите на то, что внутри:
    256.png

    Покупаем самый дешевый вариант, в него входит:
    - все про копирайтинг (383 страницы информации)
    - аудиоверсия основных моментов (3 часа 22 минуты аудио)

    Цена: 870 руб.
    Сайт: Скрытая ссылка
     
    Последнее редактирование: 7 авг 2021
    1 человеку нравится это.
  2. Последние события

    1. ufovo
      ufovo оставил отзыв "Плохо".
      18 апр 2024
    2. Marevo
      Marevo оставил отзыв "Отлично".
      19 авг 2021
    3. skladchik.com
      Складчина доступна.
      19 авг 2021
    4. Netush
      Netush участвует в складчине.
      18 авг 2021

    Последние важные события

    1. skladchik.com
      Складчина доступна.
      19 авг 2021
    2. skladchik.com
      Взнос в складчине составляет 58р.
      14 авг 2021
    3. skladchik.com
      Складчина активна.
      14 авг 2021
    4. skladchik.com
      Сбор взносов начинается 14.08.2021.
      7 авг 2021
  3. Отзывы участников

    3.5/5,
    • 2/5,
      Полное разочарование. Так ждал материала, а на деле получил кусочки биографии (претензии не к оргу, а к автору сего произведения), причём описанные неудобоваримым стилем и это:
      Чтобы строить долгосрочный проект, необходимо регулярно: привлекать аудиторию, выстраивать с ней отношения, продавать качественные и актуальные инфопродукты
      Серьёзно? Я думал волшебной палочкой надо махнуть. Это даже не для начинающих. Такая истина понятна и лежит на поверхности. Книга для тех, кто соцсети ещё в глаза не видел.
      Инфографика тоже ерунда, что бонусом идёт.
      "Вычисляйте, почему Вам не отвечают. Я пытаюсь представить все возможные причины...". Представлять можно сколько угодно. И не попасть. В маркетинге опираться на свои "представления" не советую.
      Больше заходят видео курсы этого автора. Но тоже нужно придирчиво выбирать
      Все ИМХО, конечно. Я б и ноль не поставил. Ну ладно, пусть 2 будет.
      В мусор.
      18 апр 2024
      3 пользователям это понравилось.
    • 5/5,
      Данная книга Библия копирайтинга и инфомаркетинга от признанного гуру .

      Рекомендации и приёмы подойдут и для других направлений (соцсети, написание статьей) .
      19 авг 2021
      2 пользователям это понравилось.
  4. Обсуждение
  5. 7 авг 2021
    #2
    Marevo
    Marevo ОргОрганизатор
    Привет всем.
    Запустил сборы на 14 августа (след.воскресенье).
    Попрошу не выписываться , материал вам обойдется не больше 70р (это макс цена взноса).
    Оплатить можете хоть сейчас , чтоб потом не забыть .
    Так же, вы можете сделать пару реклам и ещё снизить цену ;)
     
Статус обсуждения:
Комментирование ограничено.