Открыто

Тотальный курс по экспертным вебинарам, автовебинарам, экспресс-автовебинарам [Тариф Стандарт] [Дмитрий Зверев]

Тема в разделе "Курсы по бизнесу", создана пользователем Marevo, 11 июн 2025.

Цена: 4 700р-90%
Взнос: 470р

Основной список: 10 участников

Резервный список: 1 участников

  1. 11 июн 2025
    #1
    Marevo
    Marevo ОргОрганизатор

    Складчина: Тотальный курс по экспертным вебинарам, автовебинарам, экспресс-автовебинарам [Тариф Стандарт] [Дмитрий Зверев]

    Monosnap Тотальный курс по экспертным вебинарам и .png

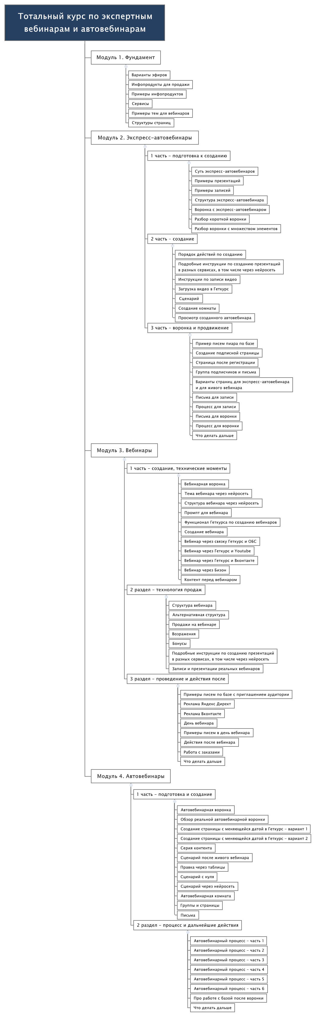
    Структура курса:
    85.png

    Про материалы курса:
    Курс выстроен по структуре, которая поможет вам сначала понять суть взаимодействия - необходимый для долгосрочной работы фундамент. А потом сразу же реализовать это на практике в вашем проекте.

    В блок по экспресс-автовебинарам входит около 30 видео общей продолжительностью около 5 часов.

    Помимо видео вы получите:
    На первом пакете курса - структуру экспресс-автовебинара и экспресс-автовебинарной воронки:

    27.jpg

    Содержание модулей курса на тарифе "стандарт"
    Monosnap Тотальный курс по экспертным вебинарам и .png

    Также дополнительно на всех пакетах вы получите доступ к следующим инфопродуктам:
    1. Конструктор презентаций (стоимость отдельно 2000 рублей)
    Это отдельные инструкции по маркетинговым и техническим аспектам создания разнообразных презентаций.
    _01.png _02.png

    Также вы получите более 10 реальных презентаций для моих вебинаров, видео, лид-магнитов - это совокупно более 600 слайдов, которые вы можете моделировать у себя.
    2. Курс по созданию видео через программу ОБС - поможет вам быстро записывать видео для ваших автовебинаров и воронок
    Стоимость отдельно 1500 рублей.
    _03.png
    3. Курс по изучению аудитории через нейросеть - поможет вам лучше узнать ваших потенциальных клиентов для создания более привлекательного контента и платных предложений.
    Стоимость отдельно 1500 рублей.
    _04.png
    4. Комплект структур подписных и продающих страниц - поможет вам создавать более эффективные лендинги.
    Стоимость отдельно 1000 рублей.
    _05.png
    5. Промоушен для вебинара/автовебинара - структуры писем для быстрого внедрения в вашей воронке
    Стоимость отдельно 1500 рублей
    _06.png

    Тариф "Тотальный курс - Стандарт":

    - Доступ к инструкциям по созданию экспресс-автовебинаров
    А также:
    - готовые презентации для моделирования
    - комплект структур подписных и продающих страниц для моделирования
    - комплект готовых структур писем для воронки продаж
    - технология изучения аудитории
    - конструктор презентаций
    - инструкции по записи разнообразных видео

    Цена: 4700 руб. до 23:55 11.06.25
    Скрытая ссылка
     
    Последнее редактирование модератором: 11 июн 2025
    4 пользователям это понравилось.
  2. Последние события

    1. skladchik.com
      В складчине участвует 10 человек(а).
      15 май 2026
    2. Tymynama
      Tymynama не участвует в складчине.
      24 апр 2026
    3. ezo13
      ezo13 участвует в складчине.
      17 мар 2026
    4. Zolotce
      Zolotce не участвует в складчине.
      3 мар 2026

    Последние важные события

    1. skladchik.com
      Назначен организатор складчины.
      11 июн 2025
  3. Обсуждение
  4. 11 июн 2025
    #2
    Marevo
    Marevo ОргОрганизатор