Доступно

Возвращение силы [Сергей Саянов]

Тема в разделе "Курсы по психологии", создана пользователем Спокойный, 6 фев 2016.

Цена: 3 500р-95%
Взнос: 146р
100%

Основной список: 65 участников

Резервный список: 3 участников

Статус обсуждения:
Комментирование ограничено.
  1. 6 фев 2016
    #1
    Спокойный
    Спокойный ОргОрганизатор
    Возвращение силы [Сергей Саянов]

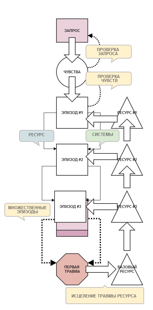
    Как получить доступ к утерянным ресурсам?
    Используйте системный подход, чтобы найти и исцелить первичную травму, открыв врата своей Силы

    Уверен, все слыхали про чудеса восточной медицины.
    • Когда неизлечимых больных ставят на ноги,
    • Когда восстанавливая один орган не вредят другим,
    • Когда в процессе лечения учитывают "тонкие" составляющие человека, в отличие от топорных методов западной медицины

    В основе этой удивительной системы лежит базовая идея:
    Человеческий организм способен исцелить себя САМ!

    Что же тогда нужно от врача?
    Помочь пациенту восстановить естественную циркуляцию энергии. И это ВСЕ!

    Как вы думаете, было бы замечательно построить технику быстрого освобождения опираясь на аналогичные принципы?
    Работать не столько с самими травмами, а сколько с причинами блокированности энергии.
    Восток учит нас, что когда у организма есть достаточно ресурсов, то он легко справляется с любыми жизненными трудностями. Тогда как при нехватке энергии даже самая незначительная преграда способна повредить организму.
    Посмотрите на обычное дерево. Если у него достаточно такого ресурса как "гибкость", то под тяжестью снега ветка просто спружинит и он осыпется вниз.
    Но если она слишком суха, то легко сломается. И вот тогда мы получим "травму", после которой структура и функция ветки будут нарушены.
    Развивая эту мысль легко понять, что работать с причиной травмы - а именно нехваткой ресурса - более мудро и эффективно!

    Восточная философия так же считает, что человек неразрывно связан с окружающим Миром. Современная наука (теория систем) подтверждает этот тезис.
    Для нас это значит, что работая с собой мы не можем не учитывать, что мы связаны с другими системами. Они сильно влияют на нас и причины потери ресурса могут бы именно в них.
    Иными словами, для глубокой и всесторонней проработки проблем.
    Нам нужно научиться прорабатывать негативное влияние систем: родовой и крупных внешних систем.

    Системный подход означает не только "горизонтальные" связи. Мы должны принять во внимание и то, что есть "вертикальные" связи, когда причины уходят в прошлое.
    Вы знаете, как модели поведения передаются от родителей к детям. А сами родители получили их от своих родителей. И эта цепочка уходит в глубь веков.
    Но было бы странно думать, что она появилась без причины. Мы можем не видеть эту причину сейчас, но это не значит, что ее нет.
    Тщательно исследовав прошлое мы можем обнаружить, что есть изначальная травма, которая положила начало целому "дереву" негативных последствий.
    Реальная глубокая помощь подразумевает поиск именно такой травмы и исцеление ее.
    Поверхностный подход оставляет корень не тронутым, что делает дальнейшее исправление невозможным.

    Как выглядит работа с изначальной травмой, блокирующей ресурс?
    RPT-NEW-2.jpg

    Я подготовил вебинар по глубокому процессингу "Возвращение Силы».
    Он предназначен для тех, кто хочет профессионально и системно устранять изначальные корни проблем, снова возвращая свою силу себе.

    Что это даст лично вам?
    1. Исцелять ваши проблемы системно, создавая устойчивый фундамент новой жизни

    2. Такая работа несет позитивное и всестороннее воздействие на всю вашу жизнь
    3. Вы сможете высвободить свои травмированные ресурсы и вернуть их себе
    4. Это даст возможность телу и психике восстановиться самым лучшим и естественным образом
    5. Вы сможете за одну сессию устранять всю цепочку негативных причин вашего поведения
    6. Добираться до истоков проблемы и прорабатывать их так, что бы проблема больше не возвращалась.

    Вот что вы узнаете на этом вебинаре:
    1. Философию и методологию системного процессинга
    2. Метод выявления травмы ресурса
    3. Как найти системы, негативно повлиявшие на вас?
    4. Как распознать изначальную травму?
    5. Изучите структуру системного процессинга
    6. Прослушаете демо-процесс (1:30 час)
    7. Узнаете, как максимально эффективно работать с отношениями
    8. Получите формулу "суррогатного процессинга", позволяющую прорабатывать проблемы в бизнесе и с деньгами
    9. Сможете резко увеличивать результативность используя прием "Поставить будущее под контроль"

    Когда?
    Тренинг доступен в записи в любую погоду и в любое время года. Наслаждайтесь!
    Все обучение – не выходя из дому.
    Всего 3-4 часа – и вы носитель эффективной психо-технологии, открывающей путь к свободе и счастливой жизни.

    • Аудио-запись занятия

    Конспект пошагового выполнения системного процесса

    • Аудо-запись обучающего демо-процесса

    Дополнительный демо-процесс для домашнего изучения (методы работы с отношениями и контроля будущего)

    • Конспект техник "суррогатного процессинга"

    Стоимость 3500

    До встречи на вебинаре!
    Желаю вам легко и быстро освободиться от своих проблемы и начать жить радостной и наполненной жизнью!
    С наилучшими пожеланиями, Сергей Саянов
     
    Последнее редактирование модератором: 22 дек 2021
    9 пользователям это понравилось.
  2. Последние события

    1. skladchik.com
      Складчина доступна.
      5 мар 2021
    2. skladchik.com
      Радость хранитель складчины.
      5 мар 2021
    3. skladchik.com
      Складчина закрыта.
      6 мар 2018
    4. skladchik.com
      Складчина доступна.
      4 май 2017

    Последние важные события

    1. skladchik.com
      Складчина доступна.
      5 мар 2021
    2. skladchik.com
      Радость хранитель складчины.
      5 мар 2021
    3. skladchik.com
      Складчина закрыта.
      6 мар 2018
    4. skladchik.com
      Складчина доступна.
      4 май 2017
  3. Отзывы участников

    4/5,
    • 4/5,
      Работой организатора доволен
      Автора знаю давно так как интересуюсь темой проработок уже несколько лет.
      Материал понравился тем что раскрыт материал по более глубокой и причинной проработки травм. Вернее самой причины появления травмы. В реимринте например мы погружаемся в самую первую травмирующую ситуацию, отходим по линии времени немного до начала ситуации и наделяем себя и/или других участников ресурсами и качествами и перепроживаем её уже в ресурсных состояниях, после которых травмирующая ситуация перестаёт таковой быть.
      Тут же мы ищем травму ресурса, т.е. почему и какая более ранняя травма в себе или в родовой системе заблокировала ресурс, после чего исцеляем её и возвращаемся обратно по цепочке травм уже с ресуром. Т.е. мы специально не накачиваем себя ресурсом а исцеляем ту травму которая заблокировала ресурс и он появляется естественным образом.
      Материал сложный для самостоятельной проработки. Нужен очень большой ресурс внимания. Или ведущий. Но с наработкой практики более простых его техник из курса Исцеление единством и Новая Личность это становится возможным, так как все таки базовые более легкие проработки хоть и кажутся менее серъезными и глобальными, но освобождают ресурсы внимания для более глубинных проработок в соло-режиме. Или же пробовать делать в гипнозе, но тут я не силен. Просто такая мысль проскочила.
      Организацией складчины доволен. Оргу большое спасибо)
      27 апр 2016
      13 пользователям это понравилось.
  4. Обсуждение
  5. 7 фев 2016
    #2
    Спокойный
    Спокойный ОргОрганизатор
    Сборы при цене ближе к 100 рублям!
     
Статус обсуждения:
Комментирование ограничено.